Номинируйте кейсы на Workspace Digital Awards 2026. Прием заявок до 16 декабря по льготной цене, успейте принять участие!
Назад
#Мобильная разработка

Минимально жизнеспособный продукт: как разработать MVP

891 
 

Итак, у вас появилась концепция продукта, и вы провели все необходимые исследования (изучение рынка, конкурентный анализ, изучение пользователей и уточнение целевой аудитории). Что теперь? Создать свой минимально жизнеспособный продукт (MVP), чтобы проверить идею.

Содержание

  • Что такое минимальный жизнеспособный продукт (MVP)?
  • Как создать минимальный жизнеспособный продукт (MVP)

Что такое минимальный жизнеспособный продукт (MVP)?

Термин MVP, или "минимальный жизнеспособный продукт", придумал Эрик Рис в своей методологии Lean Startup. Согласно идее мистера Риса, MVP — это такая версия нового продукта, которая позволяет собрать максимум подтвержденных данных о клиентах при минимальных затратах.

Проще говоря, MVP — это самая базовая версия вашего приложения, которая при этом работает и приносит пользу. Суть MVP в том, что даже в самой простой форме оно должно быть полезным. Разработка MVP означает создание первой версии продукта с качественно реализованными основными функциями.

Минимально жизнеспособный продукт: как разработать MVP">
Суть MVP в том, что даже в самой простой форме оно должно быть полезным. 

Другими словами, вы создаете версию продукта, которая дает достаточную ценность для первых пользователей и помогает проверить вашу идею на ранних этапах. На основе данных от пользователей вы сможете подтвердить или опровергнуть свои гипотезы. Вы узнаете, что работает в продукте, а что нет, какие функции популярны, а какие нет. Это поможет вам понять, как лучше всего вложить оставшиеся ресурсы в разработку финальной версии продукта.

Поскольку 38% стартапов проваливаются из-за проблем с денежным потоком, важно разумно распределять ресурсы, особенно на начальных этапах. Цель MVP — дать возможность улучшить предложение, добиться вовлечения и удержания пользователей, а также соответствия продукта рынку на ранних этапах. Если вы хотите развивать свой продукт, MVP имеет ключевое значение для тестирования, разработки и доставки финального продукта. MVP также помогает проще и понятнее представить ваше решение и повысить его ценность для клиентов.

Таким образом, разработка MVP поможет вам доказать жизнеспособность концепции, при этом избежать лишних трат.

Как создать минимально жизнеспособный продукт (MVP)

1. Исследование рынка

Мы уже рассказывали об исследовании рынка, но это настолько важно, что мы еще раз подчеркнем это и здесь. Невозможно создать успешный продукт, не зная своего рынка. Вам недостаточно просто иметь отличную идею; нужно понимать, что необходимо рынку и что не хватает вашим целевым пользователям. Какую проблему вы решаете? Кто еще пытается решить эту проблему и насколько успешно? Действительно ли у пользователя есть проблема, которую вы пытаетесь решить?

На этом этапе важно собирать как можно больше надежных данных о целевом рынке. Это включает в себя первичные исследования, такие как Cust Dev, интервью с пользователями, опросы и т. д., а также вторичные исследования, такие как изучение конкурентов и любой другой информации, которая уже существует на вашем рынке. 

Подтвердите все свои гипотезы о целевом пользователе - и те, которые кажутся очевидными, и те, которые могут быть менее явными. Составьте список гипотез и начните доказывать или опровергать их с помощью собранных данных.

2. Добавление ценности

Задайте себе следующие вопросы: что ваш продукт дает пользователям, чего они еще не имеют? Какую пользу принесет ваше решение и почему пользователи решат потратить на него деньги? Ответы на эти вопросы помогут вам сформулировать ценностное предложение, которое будет основой для разработки вашего MVP.

Конечно, вы получите больше информации после выпуска MVP и сбора данных о реальном использовании. Эти данные помогут вам дорабатывать ценностное предложение и продукт. Но пока работайте с тем, что у вас есть.

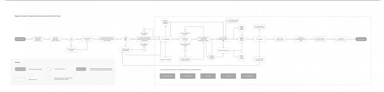
3. Составление User Flow

Подумайте, как пользователи будут взаимодействовать с вашим приложением. Какие шаги они будут предпринимать, чтобы получить доступ к различным функциям? Что им нужно знать или делать, чтобы получить максимальную пользу от приложения?

User Flow Mapping (карта пути пользователя) поможет ответить на эти вопросы. Это схема, показывающая экраны и кнопки, с которыми пользователь будет взаимодействовать, двигаясь от точки А до точки Б. Проще говоря, это сценарий, по которому пользователь пройдет внутри приложения от регистрации до достижения цели. Важно, чтобы карта пути пользователя была визуально оформлена, например, в виде блок-схемы.

Проще говоря, это сценарий, по которому пользователь пройдет внутри приложения от регистрации до достижения цели. Важно, чтобы карта пути пользователя была визуально оформлена, например, в виде блок-схемы.
Проще говоря, это сценарий, по которому пользователь пройдет внутри приложения от регистрации до достижения цели. Важно, чтобы карта пути пользователя была визуально оформлена, например, в виде блок-схемы.

Разместите
тендер бесплатно

Наша система сама подберет вам исполнителей на услуги, связанные с разработкой сайта или приложения, поисковой оптимизацией, контекстной рекламой, маркетингом, SMM и PR.

Заполнить заявку 13163 тендера
проведено за восемь лет работы нашего сайта.


Этот шаг критически важен для следующего этапа - приоритизации функций. Нужно понять, какие функции являются основными, а какие вторичными. Например, если пользователю нужно попасть на главный экран, чтобы получить доступ к функциям, то главный экран должен быть в вашем MVP. Это простой пример, но суть в том, чтобы учитывать пользовательский поток и информационную архитектуру при планировании функций MVP. 

Сходу разобраться в функциях бывает нелегко, тут на помощь приходят ребята разработчики: проджект-менеджеры, бизнес-аналитики и UX/UI дизайнеры. 

4. Приоритизация функций MVP 

Вспомните, когда вы ищете жилье вам всегда советуют иметь список "желаний и потребностей". Тот же принцип применим и здесь.

Какие функции должны быть в приложении, чтобы пользователи сразу поняли его ценность? Если ваша цель - привлечь и удержать пользователей на раннем этапе (особенно если вы рассчитываете на венчурные инвестиции), нужно сфокусироваться на наиболее важных функциях.

Остальные функции можно отложить на будущее, когда будет больше ресурсов и информации. Сейчас пришло время приоритизировать. 
Остальные функции можно отложить на будущее, когда будет больше ресурсов и информации. Сейчас пришло время приоритизировать. 

Составьте список функций и проранжируйте их по важности: высоко-, средне- и низкоприоритетные. Затем сопоставьте приоритеты с бюджетом и сроками. Теперь у вас есть четкий план разработки MVP.

5. Запуск MVP + обучение

Итак, время запустить ваш MVP! Но это не конец работы. Ваш MVP должен функционировать и удовлетворять потребности пользователей, как вы и планировали. Не снижайте качество из-за ограниченного набора функций.

Проведите юзабилити-тестирование дизайна перед программированием и QA-тестирование перед запуском на рынок. Затем начните собирать как можно больше данных и отзывов от реальных пользователей. Обязательные опросы в приложении - хорошее начало, но важно также анализировать поведение пользователей, время выполнения задач, успешность задач и общую вовлеченность.

Кстати, недавно мы выпустили статью про оптимизацию мобильных приложений на основе метрик. В ней мы подробно описали почему важно следить за метриками, что измерять внутри приложения и как интерпретировать результаты. Статья написана простым языком и подойдет тем, кто только начинает разбираться в теме запуска мобильных приложений.

После запуска MVP и настройки аналитики, вы будете готовы к следующей итерации. Вы поймете, стоит ли внедрять отложенные функции или изменить направление. Главное - учиться на основе того, что вы создали, оценивать реакцию пользователей и проводить итерации, чтобы достичь соответствия продукта рынку.

Знаем, статья получилась длиной, и благодарим, что прочитали ее до конца. Напоминаем, что мы - студия по разработке мобильных приложений, сервисов и игр и в нашем портфолио более 150 работ. 



Лучшее
Выскажите мнение
Авторизуйтесь, чтобы добавить свой комментарий.








891

Лучшие статьи

Поделиться: 22 0 4
Лайки за кейсы:  50 Подписчики:  2