INNFORT
Медицина и ветеринария
Россия, Москва
Интернет-магазин, Корпоративный сайт
Июнь 2021
Разработать корпоративный сайт, провести анализ конкурентов, разработать структуру сайта.
- Выполнить весь спектр работ по созданию сайта
- Собрать семантическое ядро под продвижение сайта
- Провести работу с возражениями
• Провели анализ конкурентов, сравнили более 50 показателей. Презентовали фишки, которые выделят сайт среди конкурентов.
• Собрали семантическое ядро под будущее продвижение сайта
• Создали CJM (типы клиентов, их цели и возражения, какие разделы сайта и как закроют данные возражения, вариант предполагаемого пути):

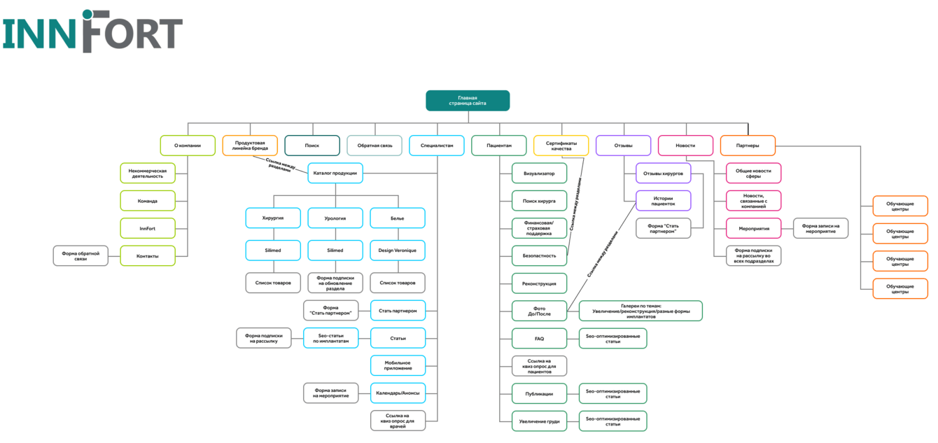
• На основе семантического ядра и CJM составили структуру сайта:

• Разработали прототипы и дизайн-макеты сайта. Более 20-ти уникальных страниц.
• Разработали корпоративный сайт
![]()
Бутаева Залина
интернет-маркетолог
Агентство MWI было выбрано нами для разработки корпоративного сайта. Я хочу от лица компании поблагодарить Александра и весь коллектив за надежное партнерство и отличный результат!
Первым этапом агентством была проведена большая работа по аналитике, по результатам которой прорисована структура сайта, отвечающая на все «боли» наших клиентов. На всех этапах разработки нам было очень комфортно сотрудничать. Благодаря профессионализму коллектива и внимательному отношению ко всем нашим пожеланиям, мы получили результат, который полностью удовлетворил наши потребности.
Несмотря на то, что все работы по договору уже выполнены, мы продолжаем плодотворно сотрудничать в части добавления новых разделов на сайт и его продвижения.