GLORAX
Услуги
Россия, Санкт-Петербург
Декабрь 2024
Аналитика подразумевает сопоставление плановых и фактических данных по всем показателям: от количества обращений до бюджетов. Фактические данные по воронке продаж с момента обращения, до встречи, брони и сделки мы внедрили в сквозную аналитику через интеграции CRM-системы, коллтрекинга и других сервисов.
Для автоматизации фактических и плановых затрат нужно было придумать решение. Дело в том, что интеграции с рекламными кабинетами для девелоперов можно настроить не на всех площадках. Чаще всего это невозможно технически. Кроме того, нужно учитывать, что у каждого проекта свой рекламный сплит инструментов, который может меняться из месяца в месяц. Следовательно, интеграций нужно много. Ещё одна сложность заключается в том, что в списке рекламных инструментов есть источники, которые не подразумевают наличие рекламных кабинетов. Например, наружная реклама.
После первого этапа внедрения сквозной аналитики, мы реализовали две автоматические интеграции — с «Яндекс Директом» и «ВКонтакте». Эти интеграции настроили через импортёр данных, который разработали специально для этого. По другим инструментам данные по расходам в отчёты команда GloraX вносила вручную и сталкивалась со следующими трудностями:
- внесение расходов отнимало много времени, при этом портфель проектов продолжал пополняться;
- нужно было точно называть рекламные инструменты для внесения расходов. Ведь система не могла определить, например, «Авито» и «Avito» — это один и тот же инструмент или разные;
- имея принятую внутри структуру источников и специально созданные шаблоны Медиаплана для рекламных агентств, GloraX находили и исправляли ошибки в процессе загрузки данных;
- были сложности в корректировке уже внесенных в отчёты затрат, потому что данные нужно было обновлять в нескольких файлах, после чего загрузить в отчёт.
Кроме автоматизации фактических расходов, возник смежный запрос — необходимость проводить медиапланирование будущих периодов в рамках автоматизированных отчётов.
Для команды GloraX было важно:
- уйти от ручного сбора плановых воронок, необходимых для защиты медиапланов. На это уходило много времени, так как нужно было собрать общую воронку и отдельную по каждому проекту;
- оценивать предложения контрагентов, сопоставляя их с фактическими данными за предыдущие периоды, видеть общую динамику в одном дашборде.
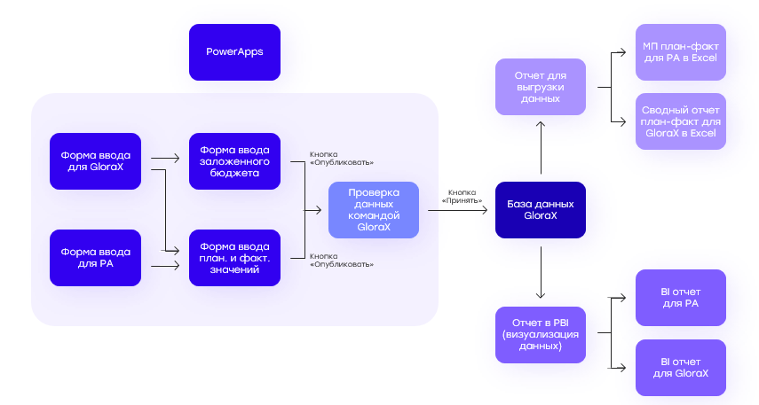
Для решения этих задач команда Join Metrics предложила наиболее подходящий инструмент Microsoft Power Apps.
Power Apps — это платформа для создания web-low code приложений, которая позволяет быстро автоматизировать рабочие бизнес-процессы и рутинные операции с информацией. Например, добавление/редактирование, просмотр записей и т. д. Приложение гибко адаптируется под задачи бизнеса: функционал позволяет настраивать интерфейс под запрос клиента. Инструмент удобен и прост в использовании. Также это решение совместимо с нынешней платформой аналитики MS Power BI.
Что это были за функции:
- в форме ввода данных учли все параметры, необходимые при планировании размещений;
- исключили возможность ошибок, сделав выбор большинства параметров в виде выпадающих списков;
- сделали удобный интерфейс для быстрого внесения фактических данных: достаточно войти в плановые данные, переключить флажок, скорректировать или сохранить значения;
- продумали систему публикации, корректировки и согласования данных.

Форма ввода плановых показателей в приложении PApps
С помощью различных фильтров сделали интерфейс приложения удобным в использовании:

Основной интерфейс приложения PApps для работы с добавленными плановыми и фактическими значениями
Доступ в приложение разграничили между рекламными агентствами, каждое видит только свои рекламные кампании. В приложении одновременно могут работать несколько специалистов, что позволяет разным отделам агентств не зависеть друг от друга.
Команде GloraX важно было сохранить привычный формат медиаплана в виде Excel, который нужен в том числе для документооборота. Для этого сформировали автоматизированную выгрузку данных из приложения Power Apps в привычный табличный формат:

На скриншоте отображена часть таблицы отчёта, которой привыкла пользоваться команда.
Рекламным агентствам или членам команды GloraX достаточно зайти в выгрузку, выбрать нужные параметры, нажать на «Создать отчет» и выгрузить медиаплан с данными, внесенными в Power Apps. Такой отчёт с выгрузкой реализован для каждого агентства.
Аналогично выгрузке для рекламных агентств, сформировали выгрузку внутреннего отчёта, который в компании принято хранить в Excel. Итого, создав автоматизированные выгрузки в виде таблиц, мы помогли команде клиента безболезненно перейти на рельсы автоматизации, сохранив в структуре файлы, необходимые для отчётности.
Интеграция Power Apps с Power BI обеспечила прямое попадание плановых и фактических данных в отчётность.
Используя исходные данные из PApps команда GloraX разработала отчёты с удобными графиками, упростив защиту медиапланов.
Теперь рекламные агентства презентуют медиапланы в своём интерфейсе, а группа интернет-рекламы презентует сводные медиапланы в отдельном дашборде.
Для внесения изменений в медиаплан достаточно скорре
ктировать данные в приложении и они прорастут в дашборды в режиме реального времени.

Итоговый отчет по группам рекламы для медиапланирования. Показывает распределение плановых значений (целевые обращения и бюджет)

Отчет по эффективности рекламных каналов. Показывает динамику изменения целевых обращений в разрезе каналов
Внедрение приложения и его адаптация под запросы GloraX решили несколько задач:
- все плановые и фактические данные начали напрямую прорастать в отчёты. Это сэкономило много времени, поскольку избавило от необходимости вносить данные вручную;
- процесс планирования стал качественно лучше, так как стало видно общую картину в динамике. Воронки с прогнозными значениями в тотале и по проектам стали формироваться автоматически, что также сэкономило время команды.
![]()
Виталий Бакланов
Благодаря заинтересованности и быстрой обратной связи от команды GloraX мы уложились в сроки внедрения. Из сложностей, с которыми мы столкнулись, были ограничения самой платформы Power Apps:
- система не позволяет обрабатывать более 2 000 строк. Чтобы обойти это ограничение мы стали разбивать информацию на более мелкие порции и выводить данные в приложение;
- при большом количестве данных увеличивается время загрузки приложения при запуске. Частично помогла предварительная фильтрация вывода данных.
Также неочевидным оказался процесс лицензирования приложений, но мы нашли способ, как снизить стоимость лицензий, используя лицензии не по количеству пользователей, а по количеству приложений.