ООО "ЗерноТрейд"
Промышленность и оборудование
Россия, Тамбов
Порталы и сервисы
Сентябрь 2022
Изначально сайт задумывался в 2019 году как обычная доска объявлений. К нам проект пришел в 2021 году, имея существенные технические проблемы, которые не позволяли развивать проект. Нами был предложен полный редизайн и переработка логики сайта.
Так появилась задача разработать сервис, который упростит коммуникацию между участниками сельскохозяйственного рынка, даст возможность быстро и удобно покупать и продавать сельхозпродукцию, технику, имущество, проводить тендеры, подбирать персонал, заявлять о себе, как об агенте в сельском хозяйстве.
Мы сделали не просто доску объявлений для агробизнеса, а систему с актуальной информацией, позволяющей принимать верные решения.
-Провели исследование и аудит текущего сайта
-Разработали минимальную версию продукта
-Начали разработку сервисов и поэтапный запуск
Перед началом проекта мы провели глубокую аналитику текущего сайта, целевой аудитории и логики взаимодействий.

Мы изучили поведение пользователей и данные карт метрики, что позволило нам обстоятельно перейти к разработке структуры сайта и его посадочных страниц.

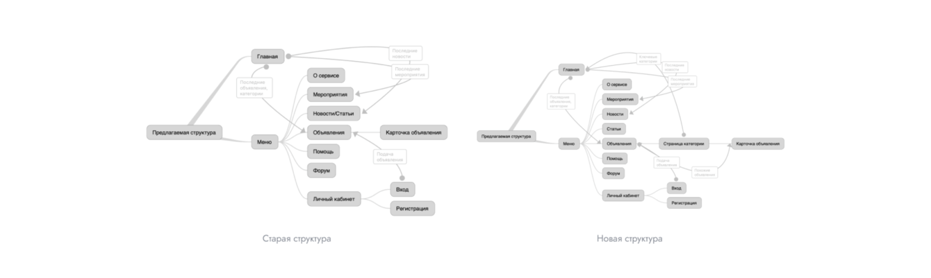
Разработали и согласовали новую структуру. Создали новые разделы и предусмотрели логику дальнейшего развития проекта.

По итогу мы разработали прототипы ключевых страниц, в которых полностью перестроили логику, о чем расскажем ниже в блоке дизайна. Совместно с заказчиком разработали внушительное техническое задание и приступили к работам.
Дизайн сложного многостраничного сайта требует создания дизайн-систем и использования компонентов и таблиц стилей, что помогает оптимизировать и ускорить работу при масштабировании проекта.

На текущий момент мы задизайнили около 100 уникальных макетов (+ адаптивы) нового сайта. Спроектировали десятки пользовательских сценариев.
Переработали старую структуру посадочной страницы. Расширили категории и подкатегории, вынесли категории из раздела «Объявления» на главную — тем самым сократили путь пользователя к целевому действию.

С первого экрана пользователь может легко найти нужную категорию
Навигация
Сквозное мегаменю при клике на "Категории"

Поиск
Сквозной поиск использующий подсказки, который позволяет быстро и легко найти товар или конкретную категорию.
Изначально на сайте могли регистрироваться только юридические лица, для упрощения модерации мы интегрировали сервис DaData, которые проверяет реальность ИНН и автоматически подставляет регистрационные данные компании.

Добавили новый роли и сейчас три разные регистрации: Для компаний, для соискателей и агентов.
Весь контент на сайте, кроме новостей и мероприятий генерируется пользователями. Подача объявлений, тендеры, карточки компаний и агентов, а, в скором времени, и вакансии с резюме.
Поэтому нашей задачей было сделать удобный личный кабинет и навигацию в нем.
Из личного кабинета можно управлять профилем, подавать объявления и видеть все состояния (активно, на модерации и в архиве), размещать тендеры и общаться с другими участниками. Дополнительно добавили функционал получения системных уведомлений об успешной или не успешной модерации объявлений.

А еще мы реализовали полноценный онлайн-чат между участниками площадки, для удобства обсуждения сделок.
В ЛК компании отображаются:
-Объявления
-Вакансии
-Тендеры
-Избранное
-Сообщения
Публичную карточку компания может использовать как свой мини-сайт, на ней размещена ключевая информация: название, ИНН, контакты, логотип, описание, объявления и отзывы.

Дополнительно мы создали листинг компаний, размещающихся на сервисе, с поиском по регионам и названию компании.
Объявления заполняет пользователь самостоятельно. Мы сделали удобную форму подачи, доступную с любых устройств.

Для удобства пользователей валидоровали форму на ошибки и сделали шкалу прогресса, чтобы объем информации не отталкивал и мотивировал к заполнению.
Карточка должна быть удобной и информативной, мы сместили акцент с фото и сделали акцент на формах взаимодействия. Отразили ключевую информацию: цена товара с НДС/без НДС, объем продукции и возможности доставки.

В первоначальной версии 2019 г. цены и данные продавца были доступны только зарегистрированным пользователям. Мы решили сделать информацию открытой, так как закрытые данные не мотивировали новых пользователей к регистрации.
АГРОпрактика стал первым сервисом, в котором запустился фунционал размещения и участия в тендерах по сельхоз.культурам. В тестовом режиме работает логика "Запроса предложений", в будущем планируется добавление модели "Аукциона".

Мы сделали удобный листинг с фильтрацией, детальную карточку тендера и функционал создания и отклика на него.

Карточка тендера. В функционале тендеров мы скрываем контакты организаторов в публичной версии и показываем только после отклика на него.
Начали монетизировать сервис. У каждого пользователя есть 5 бесплатных откликов, для оценки функционала. Дальнейшие отклики пользователю необходимо покупать.
Мы проанализировали конкурентов и поняли, что база работает в основном через поиск, почти нет удобной для пользователей разбивки по категориям. Пользователям в свою очередь удобно пользоваться сервисом для закрытия всех производственных вопросов.

Предусмотрели гибкую фильтрацию при поиске в каталоге и сделали лаконичную и исчерпывающую карточку вакансии.
Сайт адаптирован под все разрешения от 1920px до 320px

Отличным решением стал меню (tapbar) в мобильной версии сервиса.
Мы продолжаем развивать сервис, скоро будут новые релизы функционала. О самых интересных мы обязательно выпустим отдельный функционал. А теперь о результатах нашей работы.

Взяли серебро в конкурсе «Рейтинг Рунета — 2022»
![]()
Виктор Живилков
Генеральный директор (CEO)
Для нашей команды это один из самых сложных и интересных проектов, который мы сделали и продолжаем развивать. Мы благодарны заказчику и всей нашей команде!
![]()
Журавлева Елена
Руководитель проекта АГРОпрактика
«К разработке проекта привело желание сделать сильный, качественный сервис на аграрном рынке. Восемь месяцев четкой и слаженной работы настоящей команды профессионалов Verno.digital не остались незамеченными.
АГРОпрактика не останавливается на достигнутом — продолжается разработка новых функций: внедрены раздел по тендерам и сервис для агентов в С/Х, в разработке большой блок “Вакансии” — и всё это не предел!»