Медицина
200 000
Медицина и ветеринария
Россия
Май 2023
Клиент пришел к нам с техническим заданием для бота. Мы собирали его с помощью сервисов SendPulse и Make, тестировали и запускали трафик на бот. Когда набралось уже 3000 подписчиков, SendPulse прекратил поддержку клиентов из РФ. Нужно было срочно найти другую платформу и эффективно перенести данные.
Общее описание проекта и выбор новой платформы
Наш клиент – медицинская компания, реализующая препараты, которые важно принимать регулярно. Задача бота – напоминать, когда и какой препарат нужно принимать.
В боте было запланировано меню, раздел с часто задаваемыми вопросами, а также счетчики активности пациентов для анализа регулярности приема препаратов и выполнения рекомендаций.
Для срочного переезда на другую платформу мы выбрали Salebot. Сервис позволяет реализовать все сценарии в рамках одной платформы и перенести всех пользователей с индивидуальными настройками.
Что было сделано:
Технические специалисты пересобрали бот на новой платформе всего за 3 дня,
Мы перенесли всех подписчиков за 1 час, и они даже этого не заметили,
При переезде удалось сохранить все индивидуальные настройки.
Важно отметить, что в конструкторе бот собрать гораздо быстрее, чем программировать его с нуля. И если что-то опять случится с платформой, то базу пользователей (всех, кто подписался на бот) легко перенести на другой сервис. Лиды не потеряются.
Остановимся подробнее на некоторых сценариях.
Сценарий 1: приветственная серия

Скриншот из конструктора бота, описывающий сценарий «Приветственная серия»
Сценарий запускается для каждого нового пользователя. Выбор заболевания пользователя сохраняется в базе данных бота.

Скриншот из чат-бота в Telegram: выбор заболевания
По умолчанию бот настраивает 2-3 напоминания:
- Для капель (9:00 утром и 21:00 вечером),
- Для таблеток (9:15 утром и 20:00 вечером),
- Для гимнастики (9:30 утром, 13:30 днем, 19:30 вечером).

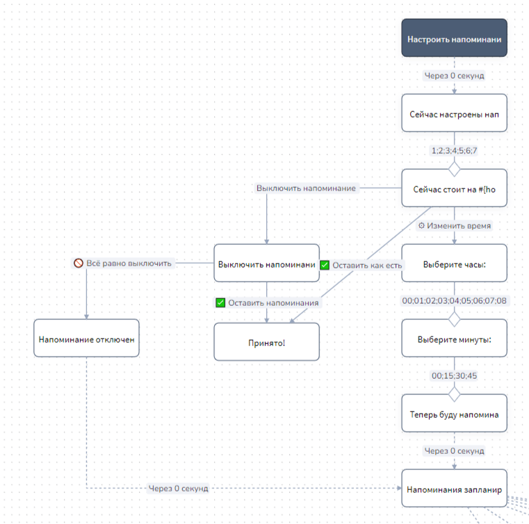
Скриншот из конструктора бота, описывающий сценарий «Настройки напоминаний»
Подписчик бота может изменить время напоминания, отключить и включить его.

Скриншот из чат-бота в Telegram: изменение времени напоминаний

Скриншот из чат-бота в Telegram: выбор времени напоминаний

Скриншот из конструктора бота, описывающий сценарий «Напоминание о выполнении рекомендаций»
Каждые сутки участнику бота приходит напоминание, которое можно отложить на 30 минут.
Если кнопка «Готово» не нажата в течение 30 минут, приходит мотивирующее сообщение. Отложить каждое напоминание можно только один раз. Первое сообщение и ответ после кнопки «Готово» выбирается случайно.

Скриншот из чат-бота в Telegram: напоминание выполнить рекомендации

Скриншот из чат-бота в Telegram: повторное сообщение
Он доступен и для зарегистрированных, и для новых (незарегистрированных) пользователей. Конкретный ответ отображается по ключевому слову или меню раздела.

Скриншот из чат-бота в Telegram: разделы со всеми вопросами
При выборе конкретного раздела бот предлагает перейти по ссылке, где можно прочесть более подробную информацию:

Скриншот из чат-бота в Telegram: раздел с вопросами про нарушение зрения
Сценарий 7 – стандартный ответ – запускается, если чат-бот не смог распознать команду. Сценарий 8 (при отписке) начинает работать при остановке бота или по команде /unsubscribe. Внизу бота есть раздел с меню, в который можно заглянуть в любой момент. Выглядит он так:

Скриншот из чат-бота в Telegram: меню бота
Таким образом, пользователь может с помощью меню настроить напоминания, получать ответы на свои вопросы или выйти из бота.
На момент написания кейса на бот нашего клиента подписались 3604 человека. За август 2023 года мы получили следующие результаты:

Ботом было отправлено 194 тыс. сообщений, получено от пользователей – 4,2 тыс. сообщений за месяц.
Итак, бот был настроен, работает без сбоев, главная задача – быстрый переезд на другую платформу с переносом всех подписчиков и сохранением настроек – была успешно нами решена. После всех работ мы полностью передали управление ботом клиенту.