Ищете крутые кейсы в digital? Посмотрите на номинантов Workspace Digital Awards 2026!
ARTICMEDIA
Новостной портал для Гатчинской службы новостей
ARTICMEDIA
#Разработка сайтов под ключ

Новостной портал для Гатчинской службы новостей

490 
ARTICMEDIA Россия, Санкт-Петербург
Поделиться: 0 0 0
Новостной портал для Гатчинской службы новостей
Клиент

Гатчинская служба новостей

Сфера

СМИ

Регион

Россия, Санкт-Петербург

Тип сайта

Порталы и сервисы

Сдано

Ноябрь 2021

Задача

Гатчинская служба новостей - онлайн-портал региональных новостей г. Гатчина и Ленинградской области. Основные задачи проекта для Гатчинской службы новостей заключались в разработке нового новостного портала и упрощении системы публикации новостей.

Решение

1Разработка новостного портала

Наши специалисты занимались проектом от стадии прототипирования до сборки сайта. Более 35 тысяч новостей и статей были перенесены с помощью кода со старого портала новостной службы на новый.

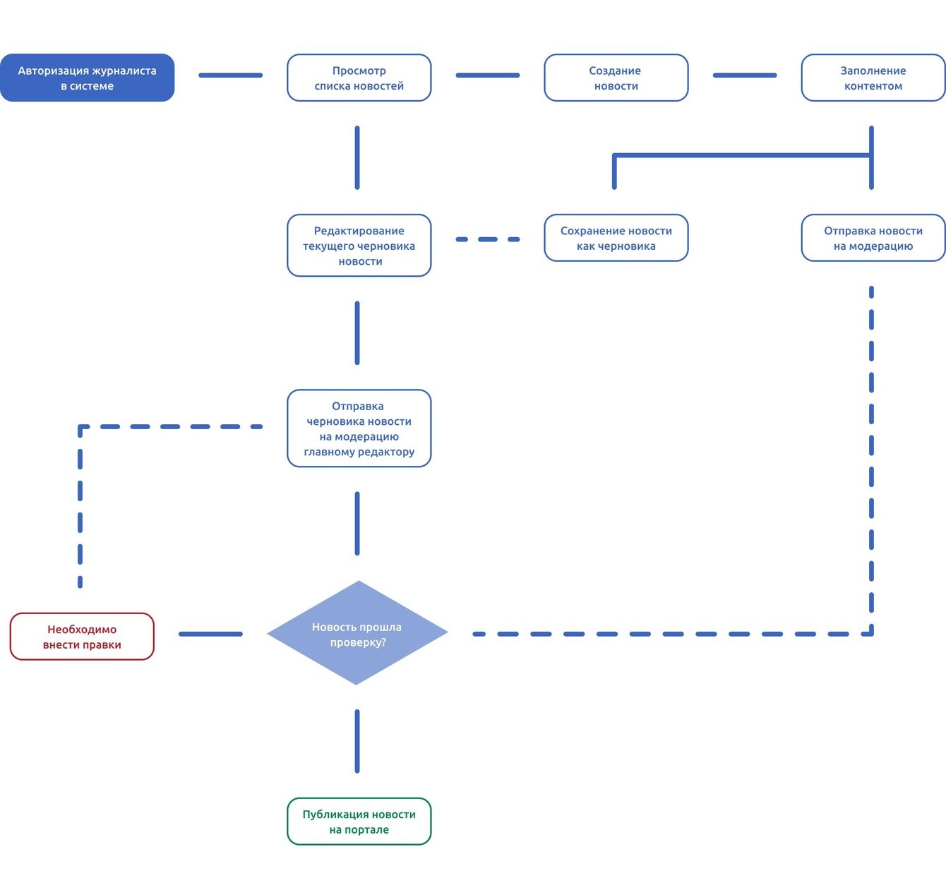
2Виртуальный офис

Для упрощения процесса публикации новостей и их модерации главным редактором, нами был разработан отдельный виртуальный офис. Новости публикуются по принципу KANBAN, изначально проходя стадию модерации главным редактором.

Результат

Отзыв клиента

Никифоров Андрей Анатольевич
Никифоров Андрей Анатольевич

Генеральный директор

От имени Гатчинской службы новостей выражаем глубокую благодарность коллективу ArticMedia за взаимовыгодное сотрудничество и поддержку, оказанную в ходе разработки нового новостного портала. Ваш труд и профессионализм сотрудников позволили добиться потрясающих результатов. Разработанный вами сервис для добавления и модерирования новостей сильно упростил работу наших журналистов и сократил сроки выпуска новых публикаций. Искренне благодарим и рассчитываем на укрепление и расширение партнерских отношений в будущем!

https://gatchina-news.ru/

Стек технологий


Оцените кейс
Спасибо за оценку
Выскажите мнение
Авторизуйтесь, чтобы добавить свой комментарий.
оставить заявку

Хотите заказать похожий проект?

ARTICMEDIA с удовольствием обсудит вашу задачу

Оставить заявку