home
50 000
Одежда и обувь
Россия, Уфа
Ноябрь 2025
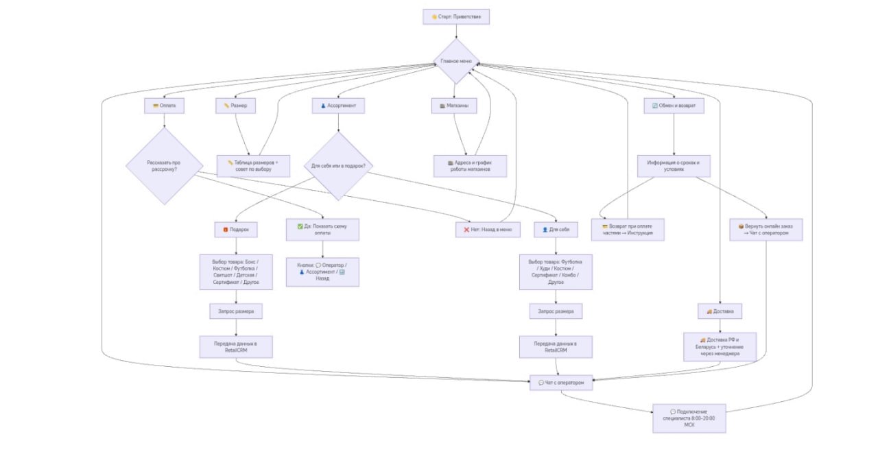
Перед нами стояла задача реализовать каталог бренда одежды, с возможностью заказа через менеджера. Проект реализовывался с интеграцией Retail CRM
В рамках проекта мы реализовали:
* упаковку более 130 позиций
* составили оптимальную архитектуру проекта
* сделать интеграцию с сервисом Retail CRM

Как итог: полностью рабочий бот, в котором сочетается удобная админ-панель для рассылок по базе, интеграция с CRM, позволяющая общаться менеджеру на прямую с клиентом в одном пространстве.
![]()
Анна Газтдинова
Проект был реализован с применением кода для интеграции, что позволило реализовать точный запрос клеинта
![]()
Криворотова Эллина Руслановна
Директор маркетингового отдела
Команда профессионально решила вопрос, держала нас в курсе на каждом этапе, комфортная грамотная коммуникация. Приятно, что для нас составили инструкцию, по которой любой член команды сможет понять принципы работы бота.