ООО "Стройснаб"
376 000
Строительство и ремонт
Россия, Владимир
amoCRM
Апрель 2025
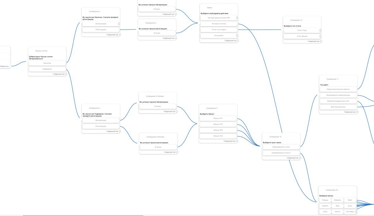
Автоматизировать учет сотрудников, техники и отчетности на стройплощадках для строительной компании без привлечения разработчиков, с интеграцией в AmoCRM для удобства руководства.




Решение:
Разработал Telegram-бота в соответствии с ТЗ, с авторизацией по ролям (Заказчик/Подрядчик).
Настроил автоматическое формирование отчетов (утро/день/вечер → PDF).
Реализовал интеграцию с Google Таблицами и Vakas-Tools для учета сотрудников и техники.
Настроил передачу данных в AmoCRM (отчеты, статусы, метки посещаемости) для централизованного контроля.
Результат: учет сотрудников и техники полностью автоматизирован, отчеты формируются за 15 минут вместо 3 часов. Вся информация отображается в Google-таблицах и в AmoCRM, что обеспечивает руководству актуальную аналитику и прозрачность процессов.
Технологии: SaleBot, Telegram API, BotFather, Google Sheets, AmoCRM, Vakas-Tools, PDF-генерация.
* Внедрена CRM **amoCRM** с интеграцией мессенджеров и телефонии.
* Настроена воронка продаж с автоматическими напоминаниями, задачами и чат-ботами.
* Подключена система рассылок и аналитики (дашборды с ключевыми метриками).
* Автоматизированы повторяющиеся процессы: фиксация заявок, назначение ответственных, контроль сроков.
* Сокращено время обработки клиента с 30 до 10 минут, увеличена конверсия заявок в сделки на 20%.
![]()
Газиз Надыров
Россия Омск
В ходе проекта удалось подтвердить эффективность решений на базе amoCRM для малого бизнеса. Ключевым результатом стало не только внедрение системы, но и рост прозрачности бизнес-процессов. Сотрудники получили удобный инструмент для работы, руководство — аналитику в реальном времени, а клиенты — более быстрый и качественный сервис.