ООО "Лимонад"
Мода и красота
Россия, Москва
Интернет-магазин
Битрикс24
Февраль 2023
О проблеме
У клиента имеется сайт для розничной торговли, он их вполне устраивает. Для оптовой продажи, охвата сегмента HoReCa, корпоративного производства под своим брендом сайта не было.
Со временем существования бренда партнеров стало достаточно много, и менеджерам справляться с такой нагрузкой было тяжело. Партнеры не системно присылали информацию о своем заказе, а описанное, буквально, приходило на обрывках листов, сфотографированных и отправленных в Вотсапе. Со временем эта система перестала быть хоть немного эффективной, терялась и забылась информация, и постоянно требовалось что-то “вспомнить” у заказчика.
Что было на старте?
Буквально ничего. Для оптовиков на сайте была страница “О нас” и форма обратной связи для оптовиков. Система складского учета “МойСклад”
С чем обратились к нам?
Заказчика впечатлила разработка уникальной карточки товара, позволяющую выбирать несколько торговых предложений одновременно с помощью множественного выбора в таблице. Это решение значительно упрощает процесс заказа для прорабов и закупочных менеджеров, позволяя выбрать необходимые свойства товаров из разных категорий и сразу отправить заказ в корзину. Подробнее мы разбирали это здесь.
Что мы предложили?
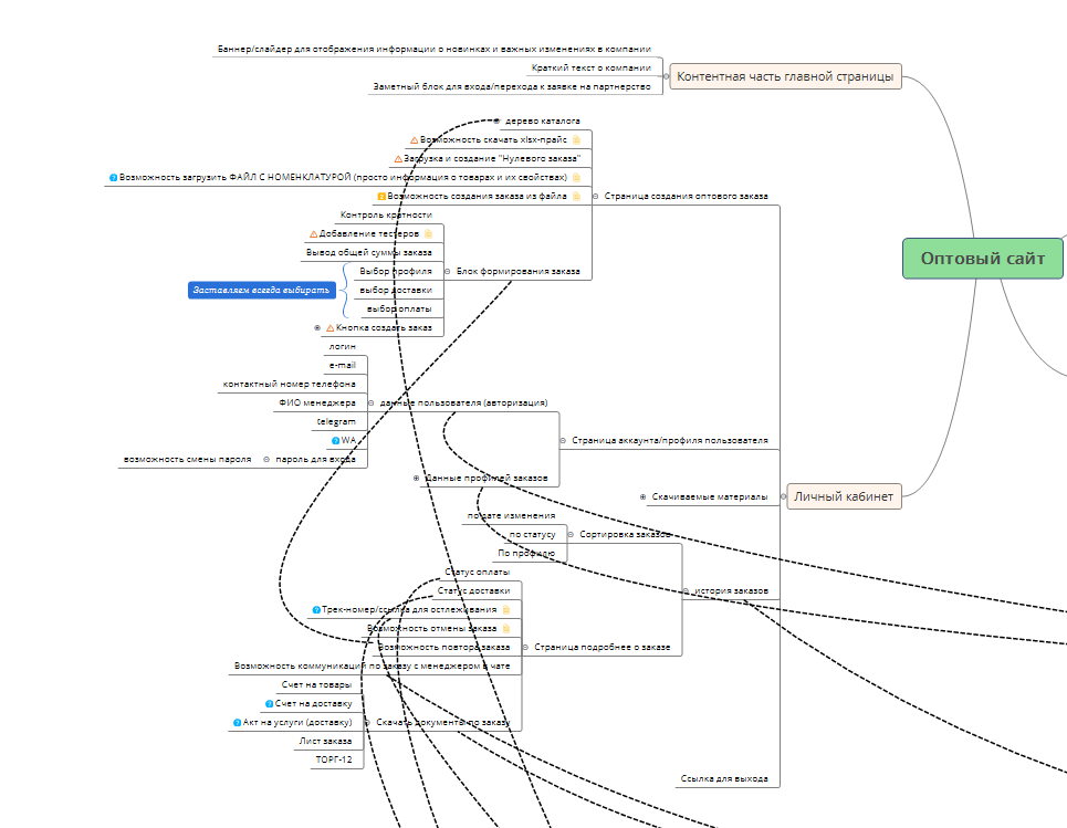
Было предложено разработать личный кабинет для оптовых клиентов. В котором оптовики благодаря интуитивно понятному интерфейсу смогут:
- видеть весь ассортимент касающейся своей категории клиента,
- видеть свою личную цену,
- иметь возможность заказывать подарочные наборы при осуществлении прописанных условий,
- самостоятельно совершать заказ,
- указывать доставку,
- автоматически получить счет за заказ,
- видеть, на какой стадии находится заказ в данный момент,
- видеть, какие позиции входят в заказ и иметь возможность его аннулировать на определенной стадии,
- связаться с менеджером.
Перед началом проекта проводится предпроектная аналитика, включающая определение целей и задач через интервью с заказчиком, которые ведут менеджер проекта и системный аналитик. Особое внимание уделяется определению стейкхолдеров, включая внутренних (директор, отделы маркетинга, продаж, складское подразделение) и внешних (пользователи сайта, клиенты интернет-магазина), чтобы учесть их требования и потребности в проекте.

Исходя из схемы анализа ЦА Flame - с одной стороны это люди, ценящие свое время, удобный интерфейс, понятность документации, мобильное принятие решений. Также ЦА заинтересована в том, чтобы точно знать о чем продукт и о востребованности на рынке ему подобных, но не потерять на это слишком много времени.
С другой же стороны это оптовый покупатель, которому важно детально разобраться, практически увидеть процесс изготовления, выйти на личный контакт, и изучающий возможности сотрудничества.
И та, и другая сторона временем не располагает, работает зачастую в дороге и смотрит сайт в планшете или телефоне. Наша команда без труда рассмотрела адаптивное решение этих запросов:
Удобная структура товарной линейки с фильтрами для понятной навигации по каталогу
- Адаптация интерфейса и информацию только по делу для тех, кто спешит и возможность изучить подробную информацию с тех. параметрами по запросу или в закрытом разделе для тех, кто решил “закопаться”
- Оптовые прайс листы, данные необходимых отделов, несколько способов связи и полная прозрачность в составлении заказа в закрытом разделе сайта
Дизайн и личный кабинет


Для реализации всех наших идей к шаблонному решению обратиться было нельзя, ведь в этом случае сайт запускается на готовом решении, который ограничивает только тем набором типов страниц, что есть. Напомню вам, что на старте не было буквально ничего, ни ЛК, ни отдельного каталога со всеми возможностями, о которых пойдет речь дальше, ни учета всей прозрачности документации, с отлажено работающими модулями. Конечно, можно было не трудиться и выдать шаблонное решение, ничего в этом плохого нет, ведь компания, которая занималась его созданием проводила аналитику для всех типов страниц, но таким образом мы бы не следовали за индивидуальностью заказчика.
Было принято решение следовать за уникальностью заказчика и отдать предпочтение индивидуальной разработке, при которой будут созданы именно те страницы, с именно тем набором элементов и именно той логикой, которая наилучшим образом будет закрывать потребности потенциальных пользователей сайта, которые будут выяснены на этапе предпроектной аналитики.

Отдельным требованием заказчика было учитывать его желание работать только с теми партнерами, с которыми он хочет. Для этого была реализована специальная форма связи. При авторизации в ЛК заполняется заявка, благодаря которой менеджер flame получает необходимую информацию о будущем партнерстве, его направленности.
После того, как заявка будет одобрена, будущий партнер получает доступ к ассортименту на сайте со своей индивидуальной направленностью будь то HoReCa, B2B или контрактное производство.

Следующий момент, который очень интересовал наших заказчиков заключался в том, что у контрагентов, с которыми они работают, может быть несколько компаний. Учитывая это, конкретному партнеру была предоставлена возможность оформить заказ на определенную компанию, а реквизиты ее также подтягиваются, что позволяет избежать трудностей.

Чтобы пользователю не приходилось заново набирать реквизиты, все сохраняется на сайте, включая все документы необходимые для отчета.
Каждый покупатель всегда работает с закрепленным за ним менеджером, который благодаря автоматизации рутинных процессов, сопровождает его на всех этапах заказа.
Касаемо самой сборки заказов для некоторых категорий товаров была введена такая опция, как кратность. Она была введена для облегчения работы доставки, так как сложность в упаковке и надежной отправке таких позиций состояла в количестве их в одной коробке. Эта “коробочная” система упаковки контролирует пользователя в его корзине, наглядно объясняя невозможность заказа некратного числа товаров.
У компании широкий ассортимент продукции, среди которой клиенты могут заказать пробник некоторых товаров. Эта опция позволяет оценить продукт до покупки. При формировании заказа в корзине клиент может выбрать пробник со скидкой 50% и получить его в одном экземпляре.
Подключение CRM системы
CRM-система дает простор для автоматизации рутинных процессов и наведения порядка в отделе продаж.
На старте знакомства заявка, которую пользователь оформляет на сайте попадает в систему воронки продаж. Здесь же происходит выяснение возможности дальнейшего, менеджер flame запрашивает дополнительную информацию, заполняет карточку компании, а робот автоматически отправляет “приветственные” письма заказчику, после этого лид трансформируется в карточку компанию. Все данные сохраняются, и если на юр.лице числиться несколько компаний, то это тоже сохраняется в системе.

Обратная связь настроена и автоматизирована, пользователь никогда не останется без ответа, а менеджеру не придется ничего делать вручную.
Также автоматизирована и интеграция со складом.
Интеграция модулей
Товарный учет ведется в системе МойСклад, который мы добавили с помощью расширенной интеграции, в свою очередь позволяющую иметь актуальные цены, номенклатуру на сайте. Эта интеграция позволила отслеживать все стадии заказа.
Во избежание путаницы мы добавили сквозную нумерацию - помощь бухгалтерии в синхронизации заказов между несколькими системами.
Такая синхронизация помогла избежать путаницы в заказах, их номерах, выставлении счетов и добавила прозрачности на все возможности компании и ее сотрудников.
Ранее у каждого документа, которых являлся результатом любого действия с заказом был свой номер, и с усложнением и добавлением функционала становилось почти невозможно отследить где конкретный заказ находиться и на какой он стадии. Мы доработали этот модуль и в результате наших действий ни менеджер, ни бухгалтер, ни кто-либо еще не участвует в процессе, система сама нумерует одинаково все документы. МойСклад также позволяет видеть наличие товара на складе и не заказать того, чего, по сути, еще нет.

