Ателье "Синичка"
Услуги
Россия
Июнь 2021
Цели проекта:
Уйти от имиджа обычного дворового ателье. Упор на реставрацию люксовых брендов и пошив на заказ из элитных тканей.
Привести максимальное количество клиентов в ателье на старте работы.
Запомниться потенциальным клиентам так, чтобы когда им нужен ремонт вещей — сразу всплывало имя этого ателье
Изучаем аудиторию и создаем прототип сайта
1. Интервью
Провели глубинное интервью с заказчиком, где выяснили массу интересного про ЦА, технологии и команду. Нашли сильные стороны клиента и его преимущества перед конкурентами, на которых построили позиционирование.
Бриф для интервью включал более 30 вопросов.
2. Анализ ЦА
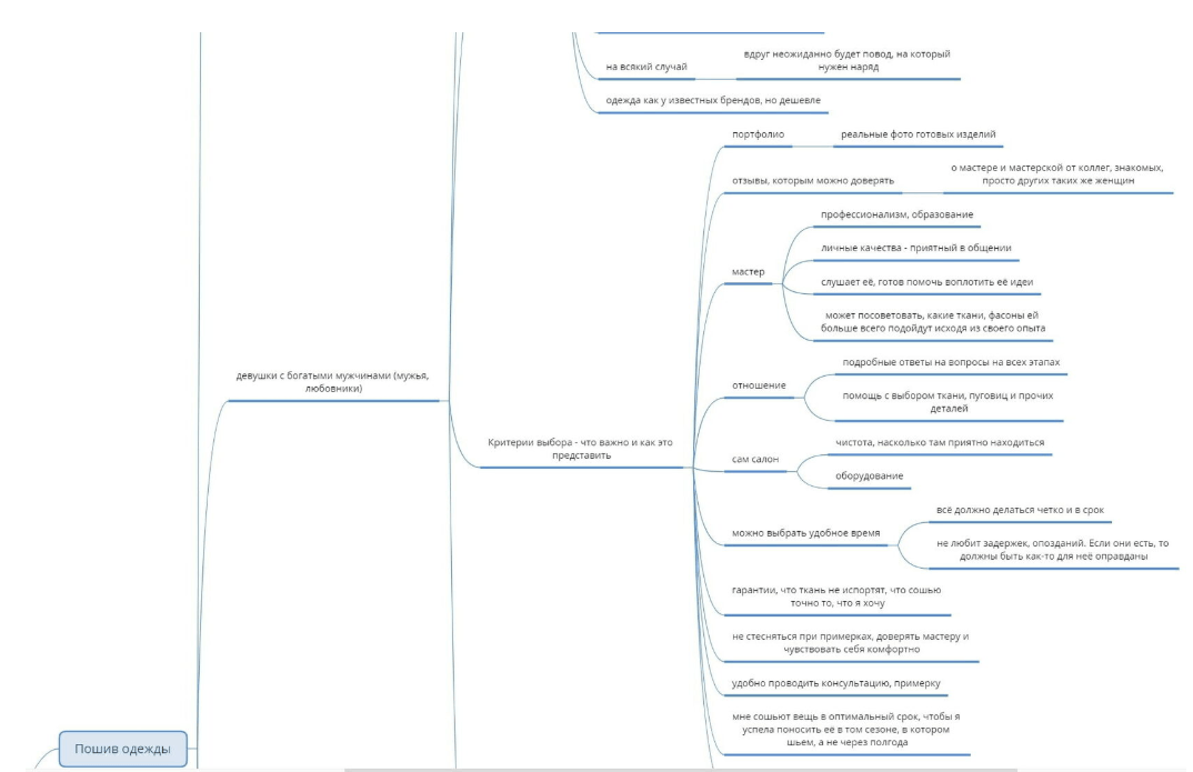
Сделали сегментацию целевой аудитории. Выяснили, с какими болями она сталкивается. Какие вопросы и возражения появляются у потенциальных клиентов на каждом этапе воронки. Разобрались, что для них важно и по каким критериям выбирают компанию.
Поняли, что главное для ЦА — это локация мастерской, сроки, гарантия, отзывы, мастер и его отношение. Плюс у каждого сегмента свои дополнительные критерии выбора. Всю инфу собрали в майнд-карту и подготовили выводы по этапу, которые показали заказчику.
На фото - Фрагмент майнд-карты с анализом ЦА

3. Анализ конкурентов
Проанализировали конкурентов по нескольким направлениям :
Продажи (оффер, формы для лидов, попапы, воронка и прочее)
Работа с ЦА (какие возражения закрывают и как, есть ли на сайте блоки с важными для клиентов критериями)
Визуал (палитра, шрифты, аккуратность, настоящие фото и видео)

Таблица помогла еще раз убедиться в конкурентных преимуществах клиента, среди них — уникальное оборудование, которого почти ни у кого из ателье нет.
По результатам маркетингового анализа подготовили заказчику презентацию, записали скринкаст, потом созвонились для обсуждения. Клиент был сильно вовлечен в процесс и активно вносил свои идеи, задавал вопросы. Именно это стало главным критерием успеха маркетингового анализа.
4. Разработка прототипа сайта
Создали прототип сайта на 13 экранов.
Помимо прототипа главной страницы разработали прототипы всех форм захвата лидов и страницы благодарности.

Один сайт делали под ремонт одежды, второй — под пошив.


Дизайн
Пример первого экрана дизайна лендинга по ремонту и первого экрана дизайна лендинга по пошиву представлены на фото.
Дальше дело техники — сверстали на Тильде. Готовые лендинги можно посмотреть по ссылкам :
https://sinichkatailor.ru/ — уже крутится в рекламе
http://sinichka2.tilda.ws/ — на момент написания кейса еще не привязан к домену
Мы точно не знали, что зайдет в нише премиального ремонта одежды, поэтому разделили тестовый бюджет на 4 канала: ВКонтакте, Яндекс.Директ, Google Ads и Яндекс.Карты.
Запуск рекламы
Контекстная реклама (Яндекс.Директ, Google Ads)
Честно говоря, непонятно, как обычные районные ателье вообще продвигаются в контексте со средней стоимостью клика 40 рублей и средним чеком тысяча. Ценовая политика заказчика спокойно позволяет выдерживать такую конкуренцию со всякими Яндекс.Услугами.
Первые тестовые заявки получили, но их было мало, и стоимость лида все же была высокой.
ВКонтакте
Самый неожиданный результат. Хорошая статистика РК, но ни одной заявки. Тестировали интересы, ключевые слова, парсинг, пробовали ограничивать гео и крутиться на всю Москву. Скорее всего, нужно было идти более стандартными путями с комьюнити и прогревом. Но это уже выходит за рамки быстрого тестирования.

Фрагмент статистики из рекламного кабинета ВКонтакте
Продвижение в Яндекс.Картах
Минимальный бюджет продвижения на картах — 10 тысяч рублей. Его и решили использовать.
Не все знают, что поиск на картах работает примерно так же, как обычный поиск. Поэтому можно применять стандартные SEO-приемы в названии, описании, прайсе и так далее. И Яндекс будет рекомендовать вас в своих колдунщиках. Успех ! То же самое работает, например, в Яндекс.Услугах.
Этот канал показал себя лучше всех в пересчете на деньги. Жаль только, что его нельзя сильно масштабировать :(