Vivus Mexico
Финансы, страхование, инвестиции
Мексика
Сентябрь 2023
Vivus — международный кредитный продукт, который пришел в Mish за френдли дизайном для мексиканской аудитории. Мы применили современные практики и предложили приложение, которое легко масштабируется на аналогичные продукты заказчика.
У нас была конкретная бизнес-задача, которую команда решала через дизайн: повысить конверсию в повторную заявку на банковский продукт и увеличить количество кредитных клиентов.
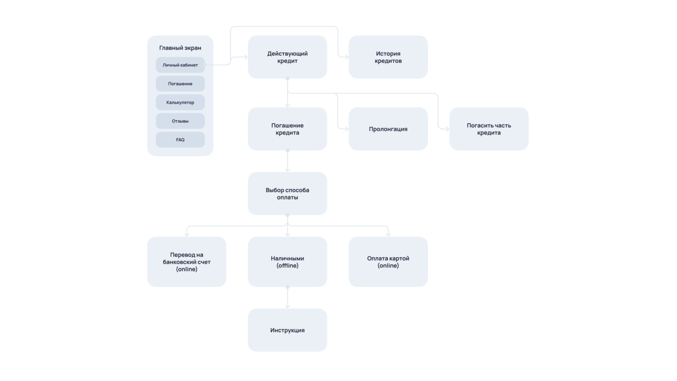
Чем проще взять кредит — тем с большей вероятностью его будут брать. Нам было важно создать интуитивно понятный интерфейс. Расставить визуальные акценты и ключевые точки, чтобы на каждом этапе у клиента не было вопросов, что сейчас происходит на экране смартфона. Мы проработали систему нотификации, чтобы подсветить пользователю проблемные точки. Приложение получилось прозрачным, без мелкого текста и скрытых юридических тонкостей.
В работе на зарубежные проекты нельзя экстраполировать свой российский опыт на новый продукт. Мы провели исследование целевой аудитории, познакомились с менталитетом мексиканских пользователей и учли эти данные на этапе проработки отдельных сценариев приложения.
В работе над этим сценарием нам помогло исследование аудитории: мексиканцы склонны бросать заполнение длинных форм заявки на середине пути и могут вернуться к заполнению только спустя несколько дней или даже недель. Мы могли решить эту проблему двумя способами. Первый — сократить пользовательский путь, уменьшив количество обязательных полей. Второй — улучшить пользовательский путь и оставить все текущие поля для заполнения.
Регистрация, по требованиям мексиканского законодательства, остается довольно длинной, поэтому первый способ не отвечал нашим возможностям. Мы пошли по второму пути. Разбили всю обязательную информацию на шаги, чтобы внимание пользователя не терялось и он мог завершить начатое сразу.



Продумали отдельную фичу — удобный калькулятор платежей. Важно, что это превентивный калькулятор: пользователь видит предварительные условия по кредиту от организации и принимает обоснованное решение, брать его или нет. В калькуляторе можно настроить свой запрос по кредиту: сумму, частоту платежей, регулярность.
Внутренней задачей было увеличить количество кредитов, которые пользователи закрывают без просрочки. Для этого в интерфейс добавили регресс-бар, на котором отмечалось количество дней — сколько осталось до даты платежа. Цвет прогресс-бара меняется от зеленого к ярко-оранжевому: чем меньше дней осталось, тем «опаснее» выглядит интерфейс. Когда платеж просрочен, система меняет цвет кнопки на акцентный, чтобы ярче подсветить состояние кредита.
В результате мы внедрили проверенные решения, которые бустанули коммерческий успех продукта. Благодаря глубокому пониманию современных практик UX/UI-дизайна и погружению в особенности менталитета местных пользователей мы смогли найти проблемные места в пользовательском пути — и устранить их. Вместо простой задачи по отрисовке дизайна создали интуитивно понятный интерфейс, который улучшает пользовательский опыт и решает конкретные бизнес-задачи.
![]()
Мария Воронова
Арт-директор
Создание мобильного приложения для мексиканской кредитной компании Vivus оказалось для нашей команды увлекательным и амбициозным проектом. Основной задачей было создать удобное и функциональное приложение, которое будет построено на базе готового сайта, но с улучшенным пользовательским опытом.
Мы начали с анализа текущего функционала сайта и изучения пользовательских сценариев. На основе аналитики оптимизировали юзер-флоу и сделали взаимодействие с приложением интуитивным. В ходе работы нам удалось учесть все особенности локального рынка и адаптировать продукт для двух языков — английского и испанского, что значительно расширило его доступность и удобство для различных категорий пользователей.
Итогом стала разработка удобного, визуально привлекательного и современного приложения, которое выделяется качеством и уникальностью на мексиканском рынке. Мы гордимся тем, что смогли создать продукт, который станет надежным помощником для пользователей Vivus и укрепит позиции компании на рынке