ЭНКО
Недвижимость
Россия, Москва
Апрель 2025
Рост базы на 20%
Конверсия в заказ за 7 мес. — 0,3%
Собирать контакты и повышать заинтересованность и лояльность с помощью коммуникаций через email-канал.
Интеграция помогает использовать данные для разработки автоматических email-коммуникаций, чтобы быстрее привести клиента к покупке.
С сайта в CDP стали передавать следующие данные о клиентах:
Авторизация
Просмотр проектов и планировок
Добавление планировки в «Избранное»
Оформление сделки
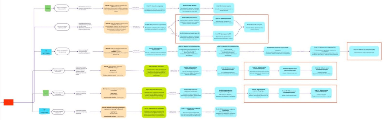
Карта автоматических коммуникаций — это наглядное графическое изображение каналов связи между клиентом и компанией. Достаточно придумать и настроить карту один раз, чтобы в дальнейшем она работала самостоятельно и помогала маркетологу быстрее добиться цели. В зависимости от пути пользователей для одних будет срабатывать триггерный сценарий с рассказом о проекте, а для других — напоминание, что пора вернуться к выбору квартиры мечты.
На основе данных о действиях клиентов на сайте составили карты триггерных коммуникаций:
welcome-цепочка;
подписка в попапе;
подписка в статичной форме в футере;
брошенный просмотр;
брошенное избранное;
брошенный просмотр страницы «Ипотека».


Запустили 3 попапа на разных страницах сайта: на главной, «Избранное» и на странице планировок.
Для каждого попапа придумали и настроили welcome-цепочку.
Пользователи, которые подписались на главной странице, получали письмо с информацией о застройщике и его главных УТП.
Шаблон помогает ускорить создание контентных и триггерных писем и добиться единого узнаваемого образа рассылок компании. Так пользователю не придется каждый раз вникать, кто ему пишет и зачем. Основные блоки и стиль оформления шаблона остаются неизменными, но контент письма при этом каждый раз меняется. Для этого разработали стандартные блоки: хедер и футер и для ЭНКО, и отдельно для проектов, а также блоки, в которых будут меняться изображения и тексты (главный баннер, подборки планировок, фотогалерею, блоки с преимуществами, дополнительные баннеры в теле письма).
Рубрикатор в разы упрощает составление контент-плана, оставляет много места для маневра: разработки оферов для сегмента, управления частотой коммуникаций на основании приоритизации. Читатели узнают рубрики по теме письма и охотнее открывают рассылку.
На 26% вырастили базу с помощью попапов за 7 месяцев
0,34% конверсия в заказ за первые 7 месяцев
Kokoc Performance с удовольствием обсудит вашу задачу