Ищете крутые кейсы в digital? Посмотрите на номинантов Workspace Digital Awards 2026!
Менеджмент

Как самостоятельно внедрить в Bitrix24 бизнес-процесс выхода нового сотрудника: разбор по шагам

958 
 

Автор: операционный директор Екатерина Фалеева

Я очень люблю процессы, которые не просто «что-то автоматизируют», а действительно снимают хаос в работе. Именно таким у меня получился этот  бизнес-процесса в Bitrix24: он помогает аккуратно провести нового сотрудника через все важные этапы — от проверки исходных данных до выдачи доступов, сборки рабочего места и кадрового оформления.

Особенно ценно, что здесь собрана не одна задача, а большая логика выхода сотрудника: руководитель определяется автоматически, техника и доступы запускаются по условиям, а кадровое оформление идет по нужному сценарию. В результате компания получает не набор разрозненных поручений, а единый понятный маршрут.

Ниже я подробно распишу каждый пункт этого процесса, выделю преимущества каждого этапа и покажу, как такой сценарий можно внедрить в Bitrix24 самостоятельно. Вы можете менять процесс под вашу структуру, я писала процесс под нас. 

Что делает этот процесс в целом

По сути, это процесс онбординга нового сотрудника. Он стартует после заполнения карточки с данными нового сотрудника и дальше сам распределяет действия между ответственными.

Предусмотренные ключевые поля: ФИО, дата рождения, отдел, должность, телефон, дата выхода, формат работы, необходимость компьютера, монитора, наушников, корпоративной почты, доступа в корпоративную базу и дату оформления. Это очень продуктивная логика: один раз собрать данные на входе и дальше больше не дергать инициатора лишними уточнениями.

Преимущество такого подхода: вся информация собирается в одной карточке, а значит, HR, руководитель, IT и бухгалтерия работают не “по памяти” и не в чатах, а из единого источника.

1. Старт процесса и первое уведомление

Как самостоятельно внедрить в Bitrix24 бизнес-процесс выхода нового сотрудника: разбор по шагам

Сразу после запуска процесс отправляет уведомление в ленту всем руководителям: кто выходит на работу, кто руководитель, какая дата выхода и ссылка на сам бизнес-процесс.

Этот шаг сразу делает процесс заметным. Ничего не теряется, и ответственные понимают, что работа уже стартовала.

Преимущество этапа: процесс не остается “невидимым”. У команды есть точка входа и ссылка на карточку, где можно отслеживать ход выполнения.

Как внедрить у себя: на старте добавьте действие уведомления в ленту или сообщение ответственному. В текст подставьте переменные из поля сотрудника, дату выхода и ссылку на процесс.

2. Проверка корректности данных

Как самостоятельно внедрить в Bitrix24 бизнес-процесс выхода нового сотрудника: разбор по шагам

Дальше идет очень важный блок — согласование корректности данных. Ответственный сотрудник проверяет, правильно ли заполнены ФИО, дата рождения, отдел, должность, техника, дата выхода и формат оформления.

Если данные подтверждены, процесс идет дальше. Если нет — инициатор получает сообщение, что информация некорректна, и процесс завершается.

Я считаю этот этап обязательным. Именно здесь отсекаются ошибки, которые потом дорого обходятся: неправильный отдел, неверная дата выхода, забытая техника.

Преимущество этапа: процесс защищает компанию от цепочки ошибок на следующих шагах. Лучше остановиться в самом начале, чем потом переделывать учетку, договор или закупку.

Как внедрить у себя: используйте действие “Утверждение” с двумя кнопками — например, “Подтверждаю” и “Отклоняю”. При отклонении добавьте уведомление инициатору и завершение процесса.

3. Автоматическое переименование документа

Как самостоятельно внедрить в Bitrix24 бизнес-процесс выхода нового сотрудника: разбор по шагам

После проверки шаблон меняет название элемента на удобный формат: “Выход-Фамилия Имя-Дата выхода”, в списке процессов получится Выход Смирнов Иван 26.05.2026.

Это вроде бы маленькая деталь, но на практике она сильно влияет на порядок. Когда процессов много, хаос чаще всего начинается именно в названиях.

Преимущество этапа: в поиске легко искать, фильтровать и сортировать. Руководителю, HR и IT проще ориентироваться в списке процессов.

Как внедрить у себя: добавьте действие изменения документа и соберите название из полей “Фамилия”, “Имя” и “Дата выхода”.

4. Автоматическое определение руководителя по отделу

Один из самых сильных блоков шаблона — ветвление по отделу. В зависимости от выбранного подразделения процесс сам назначает переменную “руководитель нового сотрудника”.
Один из самых сильных блоков шаблона — ветвление по отделу. В зависимости от выбранного подразделения процесс сам назначает переменную “руководитель нового сотрудника”.
Как самостоятельно внедрить в Bitrix24 бизнес-процесс выхода нового сотрудника: разбор по шагам

То есть не нужно вручную выбирать руководителя каждый раз. Если сотрудник выходит в SEO, продажи, разработку, клиентский сервис, техотдел и так далее — процесс сам подставляет нужного человека.📢 Сильно рекомендую не завязывать процесс на конкретном сотруднике, а заводить постоянные константы для каждой роли в компании. Это избавит от геммороя часов работы админа портала, когда сотрудник ушел в отпуск/уволился/сменил должность. Меняем константу - ответственный меняется везде, где задействован. Профит. 

Преимущество этапа: исключается ручной выбор руководителя и человеческий фактор. Все последующие задания сразу уходят нужному человеку.

Как внедрить у себя: создайте переменную “Руководитель нового сотрудника” и настройте условные ветки по полю “Отдел”. В каждой ветке задайте свое значение переменной.

5. Ветка “Офисный сотрудник или удаленный”

Следующий крупный блок определяет формат работы. В нашем шаблоне логика строится через поле, где указано, выход в офис или сотрудник работает удаленно.

Если выбран офисный формат, запускается большая техническая ветка. Если выбран удаленный формат, процесс эту часть пропускает.

Как самостоятельно внедрить в Bitrix24 бизнес-процесс выхода нового сотрудника: разбор по шагам

Основной принцип: не давать одинаковый набор задач и заданий всем подряд, а включать только то, что действительно нужно.

Преимущество этапа: процесс становится не перегруженным, а гибким. Удаленному сотруднику не создаются лишние офисные шаги, а офисный сотрудник получает полный комплект подготовки.

6. Параллельная офисная подготовка

Как самостоятельно внедрить в Bitrix24 бизнес-процесс выхода нового сотрудника: разбор по шагам

В офисной ветке используется параллельная логика. Это значит, что несколько задач могут идти одновременно: проверка компьютера, работа с доступом в парольную базу и другие проверки. Для Bitrix24 это очень правильный прием: последовательные и параллельные задания поддерживаются в карточке и протоколе процесса. 

Я всегда советую выносить независимые действия в параллельные ветки. Тогда подготовка сотрудника идет быстрее и не упирается в один длинный линейный сценарий.

Преимущество этапа: сокращается общее время подготовки. IT не ждет HR, а HR не ждет закупку, если задачи можно запускать одновременно.

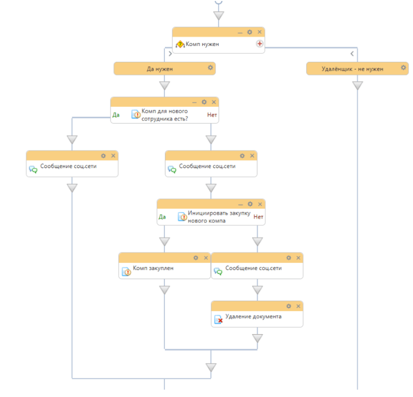
7. Проверка наличия компьютера

Как самостоятельно внедрить в Bitrix24 бизнес-процесс выхода нового сотрудника: разбор по шагам

Внутри офисной ветки сначала проверяется, есть ли компьютер для нового сотрудника.

Если компьютер есть, инициатор получает уведомление, что техника в наличии. Если компьютера нет, руководитель и автор получают сообщение, а затем руководитель принимает решение — инициировать закупку или нет.

Если закупка одобрена, процесс ждет подтверждения, что компьютер куплен. В этой логике есть не только фиксация проблемы, но и решение.Преимущество этапа: компания заранее понимает, есть ли ресурс для выхода сотрудника. Проблема с техникой не всплывает в первый рабочий день.

Как внедрить у себя: сделайте сначала задание “Компьютер есть?”, а в отрицательной ветке — согласование “Инициировать закупку?”. После положительного решения добавьте задачу или ознакомление “Компьютер закуплен”.

8. Наушники и монитор


Разместите
тендер бесплатно

Наша система сама подберет вам исполнителей на услуги, связанные с разработкой сайта или приложения, поисковой оптимизацией, контекстной рекламой, маркетингом, SMM и PR.

Заполнить заявку 13507 тендеров
проведено за восемь лет работы нашего сайта.


В моем процессе отдельно учитываются пожелания по наушникам и монитору: нужны ли обычные наушники, наушники с шумоподавлением, нужен ли большой монитор, любой монитор или не нужен вообще. На это влияет указанный отдел, например в ОП нужны наушники с шумоподавлением, а для разработчика - большой монитор. Логика такая 🙂

Важно честно отметить: в текущей версии шаблона эти ветки фиксируют выбор, но не создают отдельных заданий на закупку или выдачу. То есть логика уже подготовлена, но еще не доведена до автоматического действия. Нам это и не нужно, тк ответственный за сборку рабочего места офисный сис.админ, у него есть всё с избытком, но у себя можете добавить задание на закупку и тд. 

Преимущество этапа: потребности рабочего места уже собраны в структуре процесса, и их легко доработать до полного снабжения при необходимости.

Возможности: можно добавить отдельные задания на офис-менеджера или IT по выдаче монитора и наушников, чтобы выбор сразу превращался в действие.

9. Доступ в парольную базу

Если новому сотруднику нужен доступ в парольную базу, запускается отдельное задание на создание доступа. После выполнения в процесс заносятся логин и пароль.
Если новому сотруднику нужен доступ в парольную базу, запускается отдельное задание на создание доступа. После выполнения в процесс заносятся логин и пароль.
Как самостоятельно внедрить в Bitrix24 бизнес-процесс выхода нового сотрудника: разбор по шагам

Это практичный шаг. Вместо устных просьб и пересылок в чатах компания получает контролируемую выдачу доступа внутри одного процесса.

Преимущество этапа: логины и пароли не “гуляют” по перепискам, а собираются централизованно в рамках бизнес-процесса.

Как внедрить у себя: используйте действие “Запрос дополнительной информации”, где исполнитель не просто нажимает кнопку, а обязан вернуть в процесс логин и пароль.

10. Контроль, что ПО и железо готовы полностью

Как самостоятельно внедрить в Bitrix24 бизнес-процесс выхода нового сотрудника: разбор по шагам

После технических действий идет контрольный этап: подтверждение, что необходимое ПО и оборудование в наличии, установлено и настроено.

Если всё готово, руководитель и автор получают уведомление, что комплект собран. Если чего-то не хватает, отправляется сообщение о необходимости дозакупки и ставится отдельное задание по этой ситуации.

Такие контрольные точки превращают набор разрозненных действий в управляемый процесс с финальной проверкой качества.

Преимущество этапа: перед выходом сотрудника есть четкий чекпоинт “рабочее место готово”, а не субъективное “кажется, всё сделали”.

11. Настройка учетной записи на компьютере

Как самостоятельно внедрить в Bitrix24 бизнес-процесс выхода нового сотрудника: разбор по шагам

Если сотруднику нужен офисный компьютер, дальше идет отдельный запрос на создание учетной записи на компьютере. Исполнитель возвращает логин и пароль в переменные процесса.

Это один из самых полезных технических шагов, потому что в финале все доступы можно собрать в одном месте.

Преимущество этапа: учетные данные не теряются и не запрашиваются повторно в день выхода.

12. Создание корпоративной почты

Если по заданию нужна корпоративная почта, процесс ставит задачу на ее создание и сохраняет логин и пароль.

Это классическая, но очень важная автоматизация. Новый сотрудник получает базовый корпоративный доступ без лишних напоминаний.

Преимущество этапа: почта становится частью стандартного онбординга, а не ручной просьбой “создайте, пожалуйста, еще ящик”.

13. Создание аккаунта в Bitrix24

Отдельным шагом идет создание аккаунта на портале Bitrix24. Причем не просто регистрация, а именно создание и активация доступа. В процесс возвращаются логин и пароль.

Это сильная сторона шаблона: доступ на портал не размыт между задачами, а выделен в отдельный обязательный блок.

Преимущество этапа: сотрудник к первому дню уже включен в рабочую систему компании и не ждет приглашения “когда-нибудь потом”.

14. Финальная выдача доступов

Как самостоятельно внедрить в Bitrix24 бизнес-процесс выхода нового сотрудника: разбор по шагам

После того как все логины и пароли собраны, процесс формирует итоговое ознакомление “Выдача доступов”. В него подтягиваются данные по компьютеру, почте, Bitrix24 и парольной базе.

Это, на мой взгляд, один из лучших этапов во всем шаблоне. Он собирает результат технической подготовки в один аккуратный блок.

Преимущество этапа: руководитель и инициатор получают единый комплект доступов, который можно сохранить и передать сотруднику в день выхода.

15. Ветка кадрового оформления

Дальше процесс уходит в кадровую часть.

Как самостоятельно внедрить в Bitrix24 бизнес-процесс выхода нового сотрудника: разбор по шагам

Запрашиваются данные для договора: на какое юрлицо оформляем, какая зарплата назначена в трудовой договор, какая должность должна быть указана. После этого кадровому или бухгалтерскому ответственному уходит задание на оформление.

Преимущество: HR получает уже согласованные вводные, а не собирает их по кусочкам.

16. Финальное уведомление о выходе сотрудника

Как самостоятельно внедрить в Bitrix24 бизнес-процесс выхода нового сотрудника: разбор по шагам

В конце процесс отправляет итоговое сообщение о выходе нового сотрудника: ФИО, дата, место работы, руководитель.

Это хороший завершающий шаг, потому что он превращает бизнес-процесс в понятный итог для всех участников.

Преимущество этапа: команда получает финальную точку — сотрудник действительно готов к выходу, а не просто “где-то в процессе”.

Вывод

Логика этого бизнес-процесса решила реальную боль компаний: новый сотрудник выходит, а команда судорожно вспоминает, кто должен выдать ноутбук, кто создать почту, кто оформить договор и кто вообще руководитель.

Здесь все собрано в одну систему. Сначала проверяются данные, потом автоматически определяется руководитель, затем параллельно запускаются технические шаги, после этого собираются доступы, а в конце закрывается кадровая часть. Именно так и должен выглядеть зрелый онбординг в Bitrix24.

И самое приятное — такой процесс действительно можно внедрить самостоятельно. Если правильно собрать поля, продумать константы, разложить логику на условия и добавить контрольные точки, вы получите не просто шаблон, а понятный рабочий конвейер выхода нового сотрудника.

Успехов!

Выскажите мнение
Авторизуйтесь, чтобы добавить свой комментарий.




959

Лучшие статьи

Поделиться: 0 0 0
Операционный директор в  AdvertPRO , Москва
 0  0  0

Оцените статью
Спасибо за оценку