Номинируйте кейсы на Workspace Digital Awards 2026. Прием заявок до 16 декабря по льготной цене, успейте принять участие!
Назад
#Менеджмент

Переехать из Trello в WEEEK и выстроить прозрачную структуру процессов. Кейс Business Set

594 
 

Консалтинговая Business Set рассказывает и показывает, как переехать с Trello без потери качества и прокачать работу с WEEEK. Внутри: схемы бизнес-процессов и оргструктуры компании и демонстрация рабочего пространства. Специально для конкурса кейсов

Этот кейс подготовил для нас Антон Антипин, CEO Business Set. И это что-то за гранью проджект-менеджерского наслаждения порядком и чёткостью! Насладитесь и вы! 

О компании

Business Set — российская консалтинговая компания, основанная в 2009 году. С момента основания и по сей день компания регулярно входит в ТОП-3 лидеров рынка поставки и внедрения системы Business Studio на территории России и в странах СНГ.

Наш клиентский портфель насчитывает более 350 компаний. Работаем по уникальной технологии моделирования процессов — используем авторскую методику, позволяющую описать любой бизнес-процесс за 3 дня. Наше кредо: Клиент — абсолютная ценность Business Set. Всё это обеспечивает безупречное качество каждого нашего проекта.

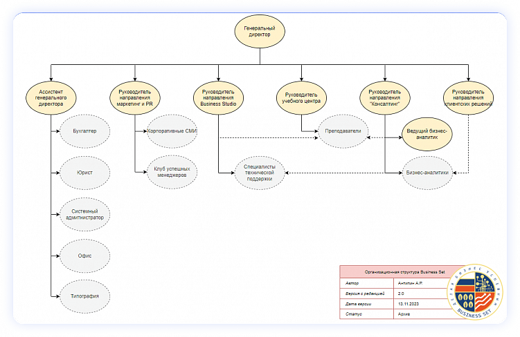
Сейчас в компании работают восемь человек. Организационная структура компании приведена на рисунке. Все работаем в WEEEK.

Организационная структура компании
Организационная структура компании

О нашей встрече с WEEEK

До знакомства с WEEEK мы работали в Trello. Наш брак с этим продуктом был долгим и вполне счастливым, пока суровая санкционная действительность не разрушила этот крепкий союз. 

В поисках альтернативы мы стали выбирали систему со схожими функциями, свободную от санкционных предрассудков (то есть нашу, родную), недорогую и гибкую. Ещё одно требование — быстрый и качественный перенос данных из Trello в новую среду.

Первого октября мы буквально одним днём перенесли всё наше информационное хозяйство в WEEEK, и могу сказать однозначно — ожидания были удовлетворены в полном объёме!

Ключевые факторы успеха информационной системы WEEEK
Ключевые факторы успеха информационной системы WEEEK

Чем нас покорил WEEEK

  • Отечественный продукт. В него можно давать гостевой доступ клиентам из госкорпораций. Для нас это важно.
  • Система оказалась простой и понятной. Всё устроено логично. Аккуратный дизайн повышает градус удовольствия от работы в программе и, как следствие, продуктивность работников.
  • Качественно и легко организован перенос данных из Trello. Все наши рабочие данные были сохранены в полном объёме. При импорте ни один символ не пострадал.
  • Система очень гибкая в настройках. От ювелирной нарезки прав сотрудникам до добавления пользовательских параметров и полей в карточках объектов системы.
  • Ну и невероятно бомбическая поддержка! Ребята, это не рекламный ход. Это сладкая правда жизни! На любые вопросы по программе получаю моментальный ответ (часто непосредственно от основателя WEEEK Ивана) в Telegram-канале.

Какие фичи WEEEK мы активно используем

Карта функций системы, без которых уже и не представить нормальную работу нашей организации, приведена на рисунке.

Рабочие функции (модули) WEEEK, используемые в Business Set
Рабочие функции (модули) WEEEK, используемые в Business Set

Модуль CRM мы используем для управления взаимодействием с Клиентами в рамках наших основных процессов. Карта процессов компании приведена на рисунке.

Карта процессов Business Set
Карта процессов Business Set

Для основных процессов в CRM WEEEK мы сделали две воронки, в рамках которых управляем всеми сделками нашей организации.

 Воронка Курсы и проекты
 Воронка Курсы и проекты

Модуль Задачи у нас самый загруженный. Мы — консалтинговое агентство. Одновременно в проработке у нас может быть запущено несколько проектов. WEEEK позволяет их качественно планировать и не менее качественно мониторить.

Доска для управления внешними проектами Business Set
Доска для управления внешними проектами Business Set

Создавать требуемые срезы информации в WEEEK неприлично просто. Например, мы без особого труда можем собрать в одно окно все проекты с просрочкой и посмотреть на них глазами товарища Ганта.

Диаграмма Ганта, на которой представлены проекты с просрочкой
Диаграмма Ганта, на которой представлены проекты с просрочкой

WEEEK позволяет эффективно управлять и внутренними проектами. Например, проект описания и совершенствования бизнес-процессов нашей компании мы также ведём в WEEEK.

Рабочая доска проекта Управление бизнес-процессами Business Set
Рабочая доска проекта Управление бизнес-процессами Business Set

Разместите
тендер бесплатно

Наша система сама подберет вам исполнителей на услуги, связанные с разработкой сайта или приложения, поисковой оптимизацией, контекстной рекламой, маркетингом, SMM и PR.

Заполнить заявку 13171 тендер
проведено за восемь лет работы нашего сайта.


Личные проекты я веду здесь же, в WEEEK — см. рисунок ниже. Таким образом, WEEEK для меня является единым «капитанским мостиком» (по А. С. Фридману) управления всеми составляющими долгой и счастливой жизни (это уже по Егору Летову).

Личные проекты в WEEEK
Личные проекты в WEEEK

Так как мы поставляем ПО, мы осуществляем поддержку наших Клиентов. Чтобы тикеты в Service Desk обрабатывались ритмично, мы ведём их на отдельной доске WEEEK. Автоматический отсчёт времени работы над задачей позволяет впоследствии оценить сложность каждого тикета.

Доска для обработки обращений в техническую поддержку
Доска для обработки обращений в техническую поддержку

Аналогичным образом мы управляем платежами. Через пользовательские поля сумму счёта мы выводим сразу на показ — примеры отмечены стрелками на рисунке.

Доска для управления счетами
Доска для управления счетами

Основную часть рабочего времени сотрудники проводят на своих персональных досках.

 Персональные доски сотрудников
 Персональные доски сотрудников

Персональная доска каждого сотрудника организована по единым корпоративным правилам. Структура типовых списков задач на доске сотрудника приведена на рисунке ниже.

Типовая структура списков доски сотрудника и правила перемещения по этим спискам задач
Типовая структура списков доски сотрудника и правила перемещения по этим спискам задач

Задачи — основной атом работы в Business Set. Крайне важно, чтобы они подвергались регулярному мониторингу. Мониторинг у нас в компании двухуровневый (неделя-день). Процедура мониторинга приведена на рисунке ниже.

Порядок мониторинга задач в Business Set
Порядок мониторинга задач в Business Set

Ну а чтобы было, что мониторить, задачи нужно своевременно создавать и назначать. Мы это делаем по утверждённому алгоритму.

Переехать из Trello в WEEEK и выстроить прозрачную структуру процессов. Кейс Business Set

Модуль База знаний, прежде всего, мы используем для управления корпоративными правилами работы. Здесь у нас находятся инструкции, регламенты и пр.

Пример регламента бизнес-процесса О4. Поставка лицензий
Пример регламента бизнес-процесса О4. Поставка лицензий

Пример регламента бизнес-процесса О4. Поставка лицензий

Также в Базе знаний мы публикуем внутренние новости компании.

Новостной раздел в базе знаний компании
Новостной раздел в базе знаний компании

Чтобы сотрудники говорили на одном языке, полезно вести словарь терминов и сокращений, используемых в бизнесе. WEEEK нам помогает и с этим.

Глоссарий компании в WEEEK
Глоссарий компании в WEEEK

Кстати, эта статья также была написана в Базе знаний WEEEK



Выскажите мнение
Авторизуйтесь, чтобы добавить свой комментарий.




594

Лучшие статьи

Поделиться: 0 0 0