Едем-В-Гости.Ру
1 500 000
Недвижимость
Россия, Сочи
Порталы и сервисы
Декабрь 2017
Необходима разработка сайта-платформы, обеспечивающей взаимодействие владельцев и арендаторов недвижимости (помещений) с компаниями, которым необходимо рабочее пространство в краткосрочную или долгосрочную аренду.
Эксплуатационное назначение
Сайт предоставляет возможности создания объявлений о сдаче помещений в аренду, поиска объявлений, бронирования помещений и заключения договоров аренды.

Взяли за основу стандартную и привычную для пользователей схему сайта, с окном поиска и каталогом объектов с фильтрами. Отдельным кабинетом для владельцев. В основе лежит Битрикс, на котором дописывались свои модули.
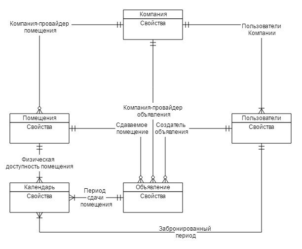
Создали архитектурную схему данных для проекта:
Пользователи
Единственные субъекты системы. Осуществляют доступ к контенту сайта. Могут создавать новый контент и изменять существующий.
Свойства
● Имя входа (логин)
● Имя
● Отчество
● Фамилия
● Полное имя
● Пол
● Дата рождения
● Ссылка на картинку профиля
● Часовой пояс (смещение)
● Дополнительные свойства:
o Название свойства
o Описание свойства
o Значение свойства
Базовые значения
Изначально должен быть пользователь, который имеет права:
● на создание новых пользователей и ролей,
● предоставление ролям прав на содержимое сайта и доступ к функционалу
Права базовых ролей
● Пользователь – просмотр
● Менеджер контента – просмотр
● Администратор – создание, просмотр, изменение, удаление
Роли
Роль может принадлежать нескольким пользователям, по роли определяется доступность функционала и контента сайта для пользователя.
Свойства
● Название роли
● Описание роли
Базовые значения
● Пользователь – имеет доступ к основному общедоступному контенту, на который не требуется особых прав.
● Менеджер контента – имеет доступ к созданию нового контента (новостей, статических страниц)
● Администратор сайта – имеет доступ к созданию новых пользователей, назначение им специальных ролей (отличных от Пользователя), настройке прав ролей и необходимых доступов к контенту.
Права базовых ролей
● Пользователь – нет
● Менеджер контента – просмотр
● Администратор сайта – просмотр, создание, изменение, удаление
Новости
Статичный контент.
Свойства
● Заголовок
● Краткое описание
● Полный текст новости
● Изображение на ленте новостей
Права ролей
● Пользователь – просмотр
● Менеджер контента – просмотр, создание, изменение, удаление
● Администратор – просмотр, создание, изменение, удаление
Статичные страницы
Информационные страницы, которые содержат статичное описание.
Права ролей
● Пользователь – просмотр
● Менеджер контента – просмотр, создание, изменение, удаление
● Администратор сайта – просмотр, создание, изменение, удаление
Помещения
Информация о помещениях Компании-провайдера.
Свойства
● Статус помещения
● Название помещения
● Описание помещения
● Рейтинг помещения
● Компания-провайдер
● Тип помещения
● Вместимость помещения (людей)
● Площадь помещения (м2)
● Адрес помещения
● Координаты помещения
● Фотографии помещения
● Календарь доступности помещения
● Дополнительные опции
○ Название опции
○ Логотип опции
○ Доступность (включено/по запросу)
○ Если по запросу - нужна ли доплата
○ Описание
○ Инструкции по использованию
● Модульная структура сайта
Сайт должен состоять из независимых друг от друга модулей, переход между которыми осуществляется через гиперссылки с параметрами.
● Блочная структура страниц сайта
Страницы сайта должны состоять из блоков, которые следуют друг за другом по вертикали.
Блоки должны быть максимально унифицированы для повторного использования.
По возможности, необходимо использовать стандартные блоки движка.
Блоки должны быть статичными (инфо-блоки) и динамическими (блоки).
У менеджера контента - должна быть возможность добавлять блоки на страницы, изменять (в том числе, временно отключать) и удалять их.
● Добавление блоков и инфо-блоков на страницы сайта
У менеджера контента должна быть возможность добавлять стандартные блоки и инфо-блоки через интерфейс администрирования к конкретным страницам сайта.
У менеджера контента должна быть возможность настройки через интерфейс администрирования всего содержимого инфо-блоков, а также параметров динамических блоков, которые запрограммировал разработчик динамического блока как настраиваемые.
У менеджера контента должна быть возможность установить очередность следования инфо- и динамических блоков.
● Адаптация содержимого блоков под ширину страницы
Все блоки должны учитывать два основных варианта отображения, которые выбираются в зависимости от ширины экрана.
Если ширина окна браузера не позволяет отобразить содержимое блока в горизонтальном расположении - содержимое должно отображаться вертикально, в той же последовательности.
Например, если в горизонтальном расположении блок содержит 3 элемента, которые следуют друг за другом слева направо - 1,2,3, то при вертикальном размещении элементы должны сохранить этот порядок следования.
Должно быть предусмотрено 4 паттерна расположения элементов в блоке:
1. В одну колонку - все элементы следуют друг за другом вертикально, по одному в строке:

2. В 2-3 колонки - все элементы располагаются слева направо сверху вниз в 2 колонки для первой строки и в 3 колонки для второй:

3. В 3-4 колонки - все элементы располагаются слева направо сверху вниз в 3 колонки для первой строки и в 4 - для второй:

4. В 3-4 широкие колонки - все элементы располагаются аналогично п.3, но первая строка элементов состоит из трех элементов большей ширины, а вторая - из четырех обычных элементов как в п.3
Основного блока
● Переход из Основного блока к Поиску объявлений по адресу
При вводе адреса в поле для поиска и нажатии на кнопку поиска - должен осуществляться переход на страницу Поиска объявлений. Введенный адрес должен передаваться на страницу Поиска параметром.
● Переход из Основного блока к Созданию объявления
При вводе адреса в поле адреса и нажатии на кнопку создания объявления - если пользователь не авторизован, должен осуществляться переход на страницу Регистрации/авторизации.
Ссылка на страницу Создания объявления с параметром адреса, который ввел пользователь, должна передаваться в качестве параметра, на страницу Регистрации/авторизации для последующего перехода (и, соответственно, передачи адреса) на страницу Создания объявления.
Функции Блока быстрых фильтров
● Переход к Поиску по фильтру
В каждом быстром фильтре, который отображается в Блоке должно присутствовать текстовое описание фильтра, изображение, ссылка на результаты поиска по этому фильтру.
Быстрые фильтры, которые отображаются в блоке - должны настраиваться менеджером контента (изображения, текст с расширенным форматированием).
При нажатии на ссылку в быстром фильтре - должен осуществляться переход на страницу Поиска, с заполненными полями фильтра.
Функции Блока Помещения поблизости
● Определение месторасположения пользователя
Месторасположение пользователя должно определяться через Google API.
Если определить местонахождение пользователя не удается - необходимо использовать заданный в настройках блока адрес или координаты.
● Отображение объявлений рядом с пользователем
В блоке отображаются 5 или 7 ближайших по расположению пользователя объявлений (7 для отображения объявлений в 3-4 колонки, 5 - для отображения в 1 и 2-3 колонки).
Каждый элемент блока должен состоять из первого изображения объявления и типа помещения (по часам, по дням, по месяцам).
При наведении указателя на объявление - в оверлее должна отображаться дополнительная информация по стоимости аренды помещения, тип помещения (назначение), вместимость помещения и ссылка на просмотр объявления.
В меню личного кабинета перечислены разделы личного кабинета.
При нажатии на пункт меню - должна открываться соответствующая Страница личного кабинета.
Должна быть возможность скрыть и развернуть панель меню, чтобы текущая Страница личного кабинета отображалась на весь экран.
В свернутом состоянии - пункты меню отображаются в виде иконок без текстового описания.
Страница Избранное
Данный раздел описывает функционал Страницы личного кабинета “Избранное”.
Содержание
● Текстовые заголовки разделов (объявления и подборки)
● Объявления (Сокращенный вид объявления)
● Подборки
Функции
Отображение объявлений, добавленных пользователем в Избранное
В разделе “Избранные объявления” отображаются все объявления, которые пользователь добавил в Избранное.
Если все объявления не помещаются на одном экране - должна быть возможность скроллинга только по объявлениям (отдельно от скроллинга по странице личного кабинета).
По-умолчанию отображается название объявления, тип помещения (по часам/дням/месяцам).
При наведении мыши на объявление - должна отображаться дополнительная информация по стоимости, назначению и вместимости помещения.
При нажатии на объявление - должен осуществляться переход на Страницу просмотра объявления.
При нажатии на иконку Избранное - объявление должно удаляться из Избранного и скрываться с текущей страницы.
Отображение подборок объявлений, добавленных пользователем в Избранные
В разделе “Избранные объявления” отображаются все подборки объявлений, которые пользователь добавил в Избранное.
Если все подборки объявлений не помещаются на одном экране - должна быть возможность скроллинга только по подборкам (отдельно от скроллинга по странице личного кабинета).
Должно отображаться название подборки объявлений на фоне изображения подборки объявления.
При нажатии на подборку объявлений - должен осуществляться переход на Страницу просмотра подборки объявлений.
При нажатии на иконку Избранное - подборка объявлений должна удаляться из Избранного и скрываться с текущей страницы.
Страница Забронированные помещения
Данный раздел описывает функционал страницы личного кабинета для просмотра забронированных помещений.
Содержание
● Заголовок страницы
● Объявления
Функции
Отображение объявлений по забронированным помещениям
На странице должны отображаться объявления, по которым пользователь бронировал помещения.
Если все объявления не помещаются на одном экране - должна быть возможность скроллинга.
По-умолчанию отображается название объявления, тип помещения (по часам/дням/месяцам).
При наведении мыши на объявление - должна отображаться дополнительная информация по стоимости, назначению и вместимости помещения.
При нажатии на объявление - должен осуществляться переход на Страницу просмотра объявления.
Страница Мои помещения
Данный раздел описывает функционал работы с помещениями.
Содержание
● Заголовок страницы
● Список помещений пользователя
● Кнопка “Добавить помещение”
Функции
Отображение помещений, добавленных пользователем
На странице должны отображаться помещения, добавленные пользователем.
Если все объявления не помещаются на одном экране - должна быть возможность скроллинга.
По-умолчанию отображается название объявления, тип помещения (по часам/дням/месяцам).
При наведении мыши на объявление - должна отображаться дополнительная информация по стоимости, назначению и вместимости помещения.
При нажатии на помещение - должен осуществляться переход на Страницу просмотра помещения.
Добавление нового помещения
При нажатии на кнопку “Добавить помещение” - должен осуществляться переход на Страницу создания/изменения помещения
Страница Моя Компания
Данный раздел описывает функционал страницы Моя компания.