Клуб авторских путешествий
Мероприятия
Россия
Октябрь 2025
Задачи:
- повышение конверсии в сделку;
- увеличение повторных продаж;
- реактивация «закрытых» клиентов.
О компании
Компания специализируется на авторских турах по всему миру, часто в сопровождении известных личностей, с акцентом на культурное погружение, эксклюзивные маршруты и индивидуальный подход. Инфраструктура бренда: сайт, мобильное приложение, программа лояльности в приложении, сообщество в Телеграм, коммуникации через электронную почту (email).
Вводные данные
Бизнес пришёл с запросом: автоматизировать взаимодействие с клиентами. Сейчас большую часть работы делают персональные менеджеры: выявляют потребности, предлагают подходящие туры и ведут клиента до продажи. Нужно упростить им работу и сделать коммуникации более эффективными.
В компании уже настроена простая воронка. Приветственное письмо и уведомление после оплаты уходит, но персонализированных рассылок нет. Хочется выстроить воронку продаж сразу с блоком коммуникаций. Чтобы пользователям направляли письма с предложением посмотреть интересные туры, подписаться на соцсети или обратить внимание на новые направления. А также проработать воронку закрытых клиентов (лидов), которые ничего не купили, но потенциально могут стать клиентами.
Гипотеза
Если проработать каждую воронку в системе управления клиентскими данными (CRM-системе) и настроить каскад персонализированных коммуникаций, можно увеличить показатели продаж и снизить нагрузку на менеджеров. Важно начать реактивировать клиентов, которые ушли в стадию закрыто — сейчас по ним никакой работы не ведётся, менеджеры их не прозванивают. И продумать воронку повторных продаж для клиентов, которые уже побывали в путешествии.
Решение
- проанализировать текущий профиль клиента в СРМ-системе (CRM);
- продумать и запустить схему коммуникаций;
- создать формы сбора контактов на сайте, чтобы обрабатывать клиентов автоматически;
- запустить триггерные цепочки коммуникаций.
Мы изучили, какие клиентские данные вносятся в систему. В карточке указаны: фамилия, имя, отчество, дата и место рождения, состав семьи, адрес электронной почты, данные общегражданского паспорта, данные заграничного паспорта, переданные клиентом для путешествия.
Дали менеджерам рекомендацию добавить: тип контакта, чем интересовался клиент, номер мобильного телефона, возраст, место жительства. Это необходимо для более эффективной сегментации.
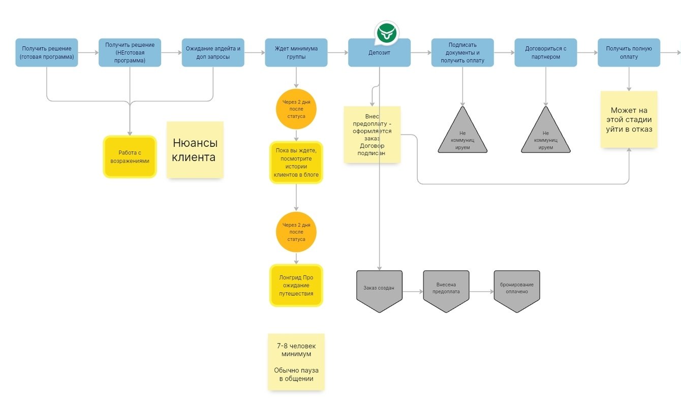
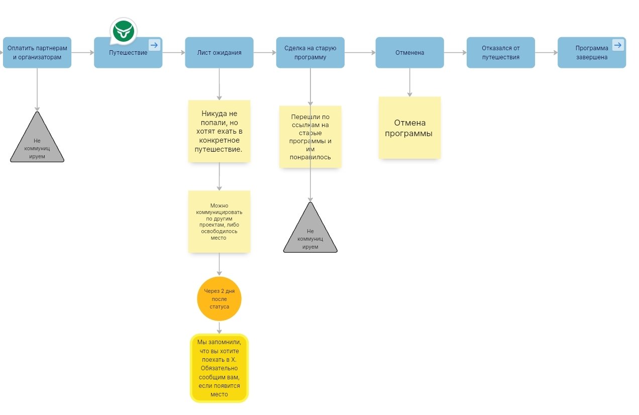
Тщательно проанализировали, как ведётся взаимодействие с клиентами. Изучили целевую аудиторию. Выяснили, есть ли повторные покупки и что можно дополнительно продавать клиентам. Сделали большую схему, где на каждом этапе продумали, нужно нам отправлять коммуникации клиенту или с ним сейчас общается менеджер. Отметили, где нужны автоматические рассылки, а где нет.
Разделили аудиторию на сегменты. Продумали 14 сценариев для каждого, в том числе для ушедших. Прописали тексты, проверили техническое оформление, сверстали письма. Готовили каждую воронку с точки зрения пути пользователя.
В сценарии «Реактивация» мы периодически будем касаться неактивного клиента в автоматизированном режиме, не затрагивая менеджеров. И если снова появится потребность в путешествии, он, возможно, вспомнит о компании.
Мы не просто продумывали путь клиента, а изучали вопросы:
- как клиент попал на сайт;
- как быстро оставил заявку;
- почему у него возникла мысль поехать в тур;
- что конкретно его привлекло.
Если человек просто посмотрел, но пока не готов купить путешествие, мы продолжаем отправлять ему коммуникации. Показываем фотографии с путешествий. Рассказываем, как будет проходить путешествие, кто будет находиться рядом, показываем отзывы клиентов, подробно описываем маршрут. Закрываем возражения про безопасность и стоимость. Так карта коммуникаций охватывает весь путь пользователя в зависимости от его действий или бездействий.


Затем начали внедрять систему через формы захвата данных, всплывающие окна (pop-up) и быстрые кнопки на страницах. То есть любое действие пользователя автоматически создаёт карточку клиента в СРМ-системе (CRM).


Как только в amoCRM создаётся карточка, срабатывает триггерная цепочка, которая отправляет персонализированное, заранее свёрстанное письмо. Приветственное письмо — очень важно. Благодаря быстрому отклику клиент чувствует внимание, сохраняется связь, а мы сразу «закрепляем» контакт в удобном канале (электронная почта).
Триггерные цепочки настраиваются тут же в системе. Мы использовали следующие сценарии:
Приветственная цепочка. В нее входит не только первое письмо контакта, но и информация о мобильном приложении и возможности вступить в программу лояльности.
День рождения. 1 письмо за 14 дней до дня рождения, 2 письмо непосредственно в день события, 3 письмо через 7 дней после дня рождения. В цепочке зашита скидка 5% на путешествие или экскурсию.
Брошенная корзина. Если клиент смотрит путешествие на сайте, ему приходит письмо со ссылкой, чтобы не пришлось искать заново.
Программа лояльности (несколько цепочек). При вступлении в клуб лояльности клиенту уходит письмо со всей необходимой информацией. При повышении уровня — направляется коммуникация с новыми условиями.
При этом количество сегментов и автоматических сценариев не ограничено. Для своего бизнеса вы можете настроить такие цепочки, которые будут работать на вас.
«Менеджеры чаще работают с «горячими» потенциальными покупателями, «холодные» не в приоритете и редко обрабатываются. Такие клиенты обычно уходят безвозвратно. Система триггерных коммуникаций через СРМ-систему (CRM) помогает систематизировать и автоматизировать взаимодействие с аудиторией. Система собирает заявки из всех каналов: сайт, мессенджеры, соцсети в единую базу. Это помогает эффективнее управлять воронкой продаж, контролировать работу сотрудников, автоматизировать рутинные задачи и анализировать эффективность работы отдела. В итоге увеличивается скорость обработки заявок, повышается конверсия и продажи» — Юлия Гольцвирт, основатель и руководитель CashCow. agency.
Количественные метрики:
1. За 6 месяцев собрано 245 новых контактов с помощью формы захвата данных.
2. «Вернули» 23,5% ушедших клиентов.
3. На 10% увеличилось количество повторных покупок.
Качественные изменения:
1. Освободили до 10 часов работы менеджера в месяц.
2. Коммуникация стала предсказуемой, измеримой и управляемой.
3. Клиенты получили релевантный и своевременный контент.
Следующие шаги: делать более персонализированные коммуникации, делить клиентов на большее количество сегментов; отслеживать интересы покупателей и подстраивать под них триггерные рассылки.