Недвижимость
Октябрь 2024
Для застройщика каждый клиент — большая ценность. Цикл покупки недвижимости долгий, а время для принятия решения может занимать несколько лет. Без дополнительных касаний с компанией решиться клиенту сложно. Один из способов воздействия компании на пользователей — собирать контакты и повышать заинтересованность и лояльность с помощью коммуникаций через email-канал.
Расскажем, как запустили с нуля email-канал для застройщика ЭНКО и вырастили базу на 26%.
Цель проекта:
- Рост базы на 20%;
- Конверсия в заказ за 7 мес. — 0,3%.
Интеграция помогает использовать данные для разработки автоматических email-коммуникаций, чтобы быстрее привести клиента к покупке.
С сайта в CDP стали передавать следующие данные о клиентах:
1. Авторизация
2. Просмотр проектов и планировок
3. Добавление планировки в «Избранное»
4. Оформление сделки
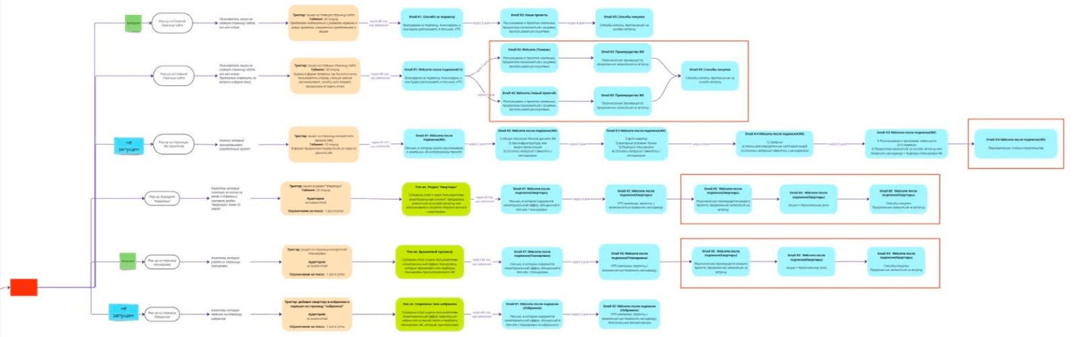
Карта автоматических коммуникаций — это наглядное графическое изображение каналов связи между клиентом и компанией. Достаточно придумать и настроить карту один раз, чтобы в дальнейшем она работала самостоятельно и помогала маркетологу быстрее добиться цели.
В зависимости от пути пользователей для одних будет срабатывать триггерный сценарий с рассказом о проекте, а для других — напоминание, что пора вернуться к выбору квартиры мечты.
На основе данных о действиях клиентов на сайте составили карты триггерных коммуникаций:
- welcome-цепочка;
- подписка в попапе;
- подписка в статичной форме в футере;
- брошенный просмотр;
- брошенное избранное;
- брошенный просмотр страницы «Ипотека».

Пример карты триггеров для подписки пользователей из попапов

Примеры триггерных рассылок
Запустили 3 попапа на разных страницах сайта: на главной, «Избранное» и на странице планировок.

Попап на главной странице сайта
Для каждого попапа придумали и настроили welcome-цепочку.
Пользователи, которые подписались на главной странице, получали письмо с информацией о застройщике и его главных УТП.

Для тех, кто подписался на странице планировок, общая информация о компании уже не нужна. Таким клиентам предлагали отправить планировки на почту, чтобы помочь принять решение о покупке.

Попап на странице планировок

Для клиентов, которые добавили понравившиеся планировки в «Избранное», показывали попап с предложением их сохранить и заодно получать полезные новости от компании.

Попап показывали клиенту после сохранения планировок в «Избранное»

Письмо с подборкой планировок из «Избранного» клиента
Шаблон помогает ускорить создание контентных и триггерных писем и добиться единого узнаваемого образа рассылок компании. Так пользователю не придется каждый раз вникать, кто ему пишет и зачем. Основные блоки и стиль оформления шаблона остаются неизменными, но контент письма при этом каждый раз меняется. Для этого разработали стандартные блоки: хедер и футер и для ЭНКО, и отдельно для проектов, а также блоки, в которых будут меняться изображения и тексты (главный баннер, подборки планировок, фотогалерею, блоки с преимуществами, дополнительные баннеры в теле письма).
Рубрикатор в разы упрощает составление контент-плана, оставляет много места для маневра: разработки оферов для сегмента, управления частотой коммуникаций на основании приоритизации. Читатели узнают рубрики по теме письма и охотнее открывают рассылку.
Пример рубрикатора:
На 26% вырастили базу с помощью попапов за 7 месяцев
0,34% конверсия в заказ за первые 7 месяцев
Мы выявили определенный стиль писем и рубрики, которые в большей степени интересны всем пользователям. Некоторые темы, например, идеи ремонта маленькой квартиры, не всегда конвертируют в заказ, но помогают поддерживать интерес и с помощью триггерных сценариев доводят клиента до покупки.
Лучше всего отработало письмо с динамикой строительства: Open Rate — 27,54%, Click rate — 7,03%, конверсия в заказ — 0,08%.
Показывать динамику строительства проектов важно не только клиентам, которые уже купили квартиру, но и тем, кто только собирается.
Out of Cloud-Kokoc Performance с удовольствием обсудит вашу задачу